授权公布号:CN103418156B
用于控制脱轻组分精馏塔回流的自动控制系统和方法
有效
申请
2013-08-09
申请公布
2013-12-04
授权
2015-04-08
预估到期
2033-08-09
| 申请号 | CN201310347382.0 |
| 申请日 | 2013-08-09 |
| 申请公布号 | CN103418156A |
| 申请公布日 | 2013-12-04 |
| 授权公布号 | CN103418156B |
| 授权公告日 | 2015-04-08 |
| 分类号 | B01D3/42 |
| 分类 | 一般的物理或化学的方法或装置; |
| 申请人名称 | 中国蓝星(集团)股份有限公司 |
| 申请人地址 | 北京市朝阳区北土城西路9号 |
专利法律状态
2016-02-24
专利申请权、专利权的转移
状态信息
专利权的转移;IPC(主分类):B01D3/42;登记生效日:20160128;变更事项:专利权人;变更前:中国蓝星(集团)股份有限公司;变更后:蓝星(北京)技术中心有限公司;变更事项:地址;变更前:100029 北京市朝阳区北土城西路9号;变更后:100029 北京市朝阳区北土城西路9号;变更事项:专利权人;变更后:中国蓝星(集团)股份有限公司
2015-04-08
授权
状态信息
授权
2013-12-25
实质审查的生效
状态信息
实质审查的生效;IPC(主分类):B01D3/42;申请日:20130809
2013-12-04
公布
状态信息
公布
摘要
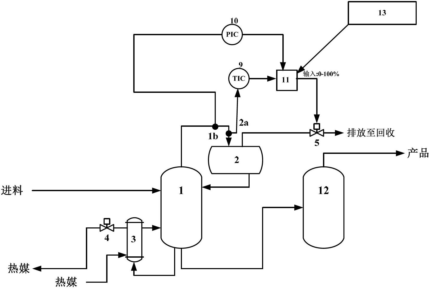
本发明提出一种用于控制脱轻组分精馏塔回流的自动控制系统,包括:回流罐,与精馏塔连通;执行机构,设置在回流罐的排放管路上,用于调节回流罐内馏分的回流比;压力控制器,采集精馏塔压力值,根据该压力值向信号选择器提供压力控制变量;温度控制器,采集回流罐的温度值,根据该温度值向信号选择器提供温度控制变量;信号选择器,接收压力控制变量和温度控制变量,选择其中一个来控制执行机构的开度。本发明通过将系统内的温度和压力参数与回流罐排放阀的动作相关联,根据系统内的状态实时操控排放阀的动作,避免过度排放引起的产品质量不稳定或者物料浪费。


