授权公布号:CN209187458U
一种按摩枪角度调节机构
有效
申请
2018-06-28
申请公布
1970-01-01
授权
2019-08-02
预估到期
2028-06-28
| 申请号 | CN201821012611.8 |
| 申请日 | 2018-06-28 |
| 授权公布号 | CN209187458U |
| 授权公告日 | 2019-08-02 |
| 分类号 | A61H15/00 |
| 分类 | 医学或兽医学;卫生学; |
| 申请人名称 | 松研科技(杭州)有限公司 |
| 申请人地址 | 浙江省杭州市萧山经济技术开发区金一路79号 |
专利法律状态
2019-08-02
授权
状态信息
授权
摘要
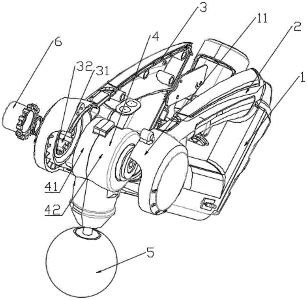
本实用新型公开了一种按摩枪角度调节机构,包括锁扣机构、按摩枪手柄、摆动件和按摩球,按摩枪手柄包括按摩枪第一手柄和按摩枪第二手柄,摆动件包括左摆动件和右摆动件,按摩枪第一手柄与按摩枪第二手柄分别与所述左右摆动件相接,按摩枪第一手柄与所述按摩枪第二手柄固定连接,左摆动件与右摆动件固接,摆动件包裹在所述按摩枪第一手柄与所述按摩枪第二手柄之间,摆动件与所述按摩球固定连接,锁扣机构与所述按摩枪第一手柄、左摆动件连接。解决了现有按摩设备角度调节单一、无法转动的问题。


