授权公布号:CN113464998B
一种吸风设备自动控制方法及吸风设备
有效
申请
2021-06-26
申请公布
2021-10-01
授权
2024-01-30
预估到期
2041-06-26
| 申请号 | CN202110715282.3 |
| 申请日 | 2021-06-26 |
| 申请公布号 | CN113464998A |
| 申请公布日 | 2021-10-01 |
| 授权公布号 | CN113464998B |
| 授权公告日 | 2024-01-30 |
| 分类号 | F24C15/20 |
| 分类 | 供热;炉灶;通风; |
| 申请人名称 | 广东格兰仕集团有限公司 |
| 申请人地址 | 广东省佛山市顺德区容桂大道南25号 |
专利法律状态
2024-01-30
授权
状态信息
授权
2021-10-26
实质审查的生效
状态信息
实质审查的生效;IPC(主分类):F24C15/20;申请日:20210626
2021-10-01
公布
状态信息
公布
摘要
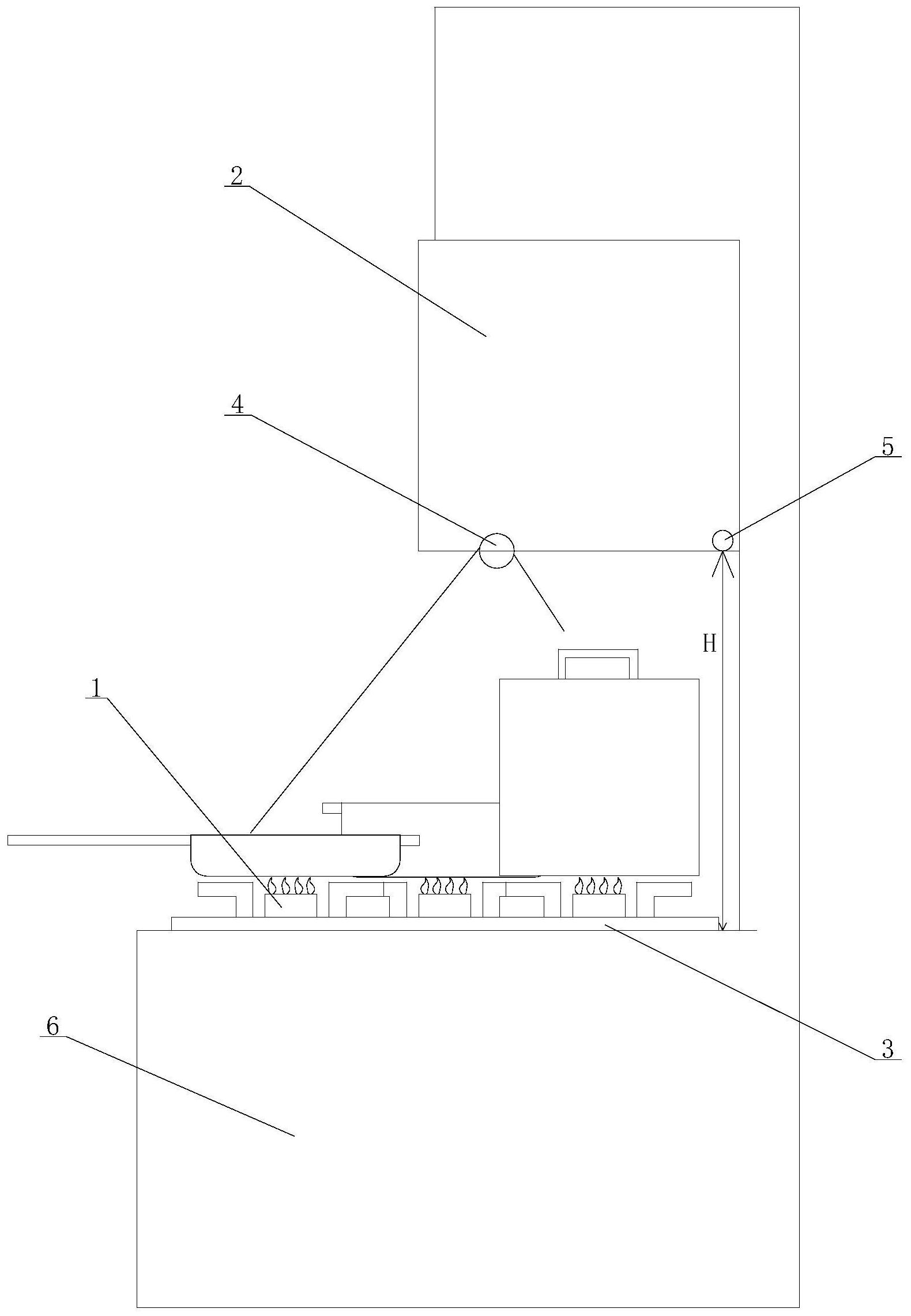
一种吸风设备自动控制方法及吸风设备,控制方法包括以下步骤:A、预先将吸风设备设在灶具上方不同的多个高度等级位置,在不同的高度等级位置分别测量灶具的温度值,然后分析出每个高度等级位置的开机阀值;B、灶具实际烹饪时,通过吸风设备上的测距设备,测量吸风设备与灶具之间的实际距离,得到实际测量高度H,将得到的实际测量高度H与高度等级进行比对判断,确定实际测量高度H最趋近哪个高度等级,获取对应该高度等级的开机阈值;C、实时检测灶具的温度,采集并得到实时温度关联值;D、将实时温度关联值与获取的开机阈值进行比对,当实时温度关联值达到开机阈值时,则控制吸风设备开启。本发明可精准控制吸风设备的启闭或功率调节。


