授权公布号:CN218514278U
开关变换器及AC-DC变换电路
有效
申请
2022-08-17
申请公布
1970-01-01
授权
2023-02-21
预估到期
2032-08-17
| 申请号 | CN202222170032.9 |
| 申请日 | 2022-08-17 |
| 授权公布号 | CN218514278U |
| 授权公告日 | 2023-02-21 |
| 分类号 | H02M1/12;H02M3/335;H02M7/04;H02M7/217 |
| 分类 | 发电、变电或配电; |
| 申请人名称 | 深圳市航嘉驰源电气股份有限公司 |
| 申请人地址 | 广东省深圳市龙岗区坂田街道雪象村航嘉工业园1#厂房四楼EF区 |
专利法律状态
2023-02-21
授权
状态信息
授权
摘要
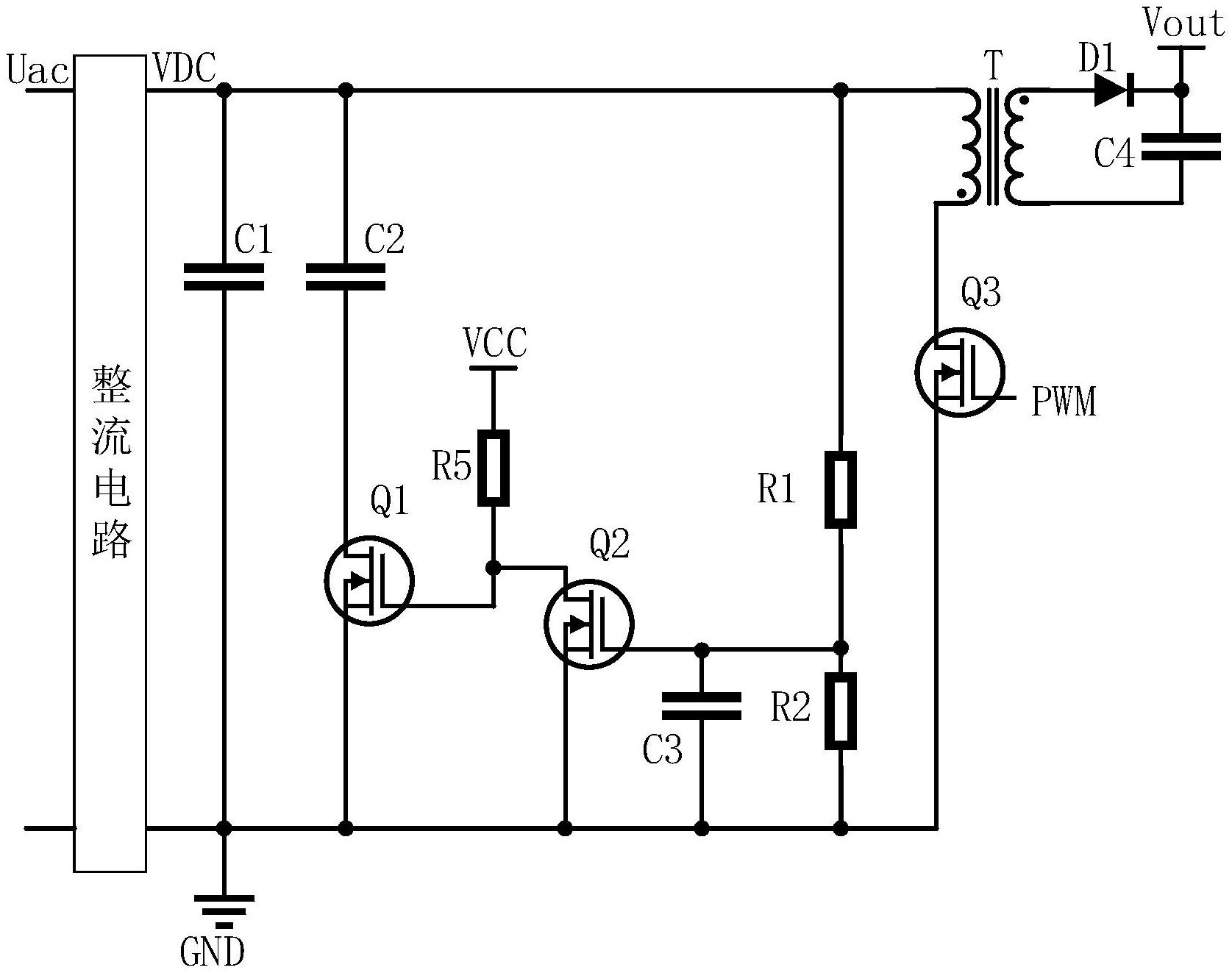
本实用新型提供了开关变换器及AC‑DC变换电路,包括第一母线电容和直流‑直流变换单元,所述第一母线电容一端与母线连接、另一端与地连接,所述直流‑直流变换单元用于将母线上的电压转换为输出的目标电压,所述交流‑直流变换电路还包括第二母线电容、电容开关、电压检测和控制电路;所述第二母线电容和电容开关串联在所述母线和地之间;所述电压检测和控制电路用于通过检测所述直流‑直流变换单元输出侧的电压计算母线上的电压,并根据母线上的电压与母线电压阈值的大小关系控制所述电容开关导通而使所述第二母线电容接入所述母线的充放电回路,或控制所述电容开关断开而使所述第二母线电容不接入所述母线的充放电回路。


