授权公布号:CN217732818U
净水系统
有效
申请
2022-06-01
申请公布
1970-01-01
授权
2022-11-04
预估到期
2032-06-01
| 申请号 | CN202221350353.0 |
| 申请日 | 2022-06-01 |
| 授权公布号 | CN217732818U |
| 授权公告日 | 2022-11-04 |
| 分类号 | C02F9/02;B01D65/02 |
| 分类 | 水、废水、污水或污泥的处理; |
| 申请人名称 | 艾欧史密斯(中国)环境电器有限公司 |
| 申请人地址 | 江苏省南京市溧水经济开发区溧星路66号 |
专利法律状态
2022-11-04
授权
状态信息
授权
摘要
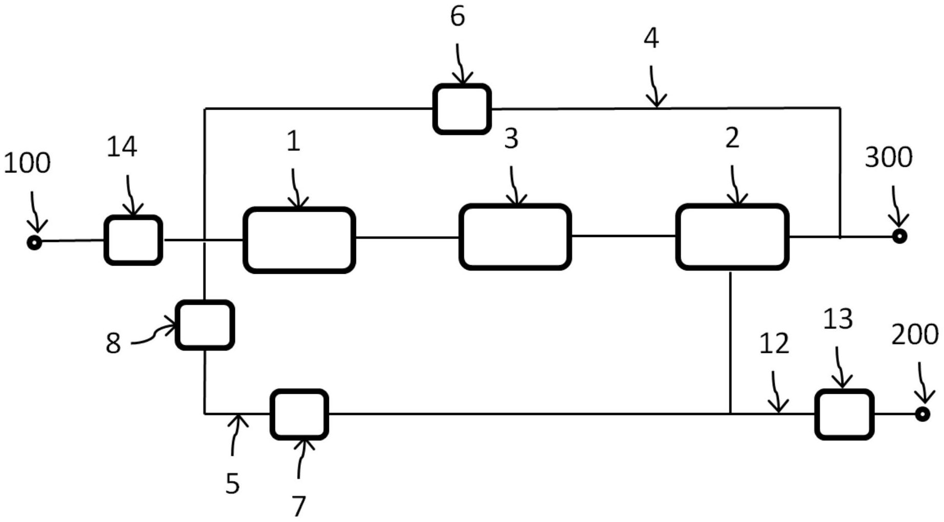
本实用新型公开了一种净水系统,其涉及水处理技术领域,所述净水系统包括:容纳单元;第一过滤单元,所述第一过滤单元的进口部能与所述容纳单元相连通;增压装置,所述增压装置能驱动所述容纳单元中的水向所述第一过滤单元流动;第一回水水路,所述第一回水水路的两端分别与所述第一过滤单元的过滤水出口和所述容纳单元的进口相连通,且能使所述第一过滤单元的过滤水通过所述第一回水水路流入所述容纳单元;能够实现通断的第二回水水路,所述第二回水水路的两端分别与所述第一过滤单元的废水出口和所述容纳单元的进口相连通。本申请在利用过滤水对第一过滤单元进行冲洗的前提下能够减少废水的排放以达到节约水资源的目的。


