授权公布号:CN217732817U
净水系统
有效
申请
2022-06-01
申请公布
1970-01-01
授权
2022-11-04
预估到期
2032-06-01
| 申请号 | CN202221349672.X |
| 申请日 | 2022-06-01 |
| 授权公布号 | CN217732817U |
| 授权公告日 | 2022-11-04 |
| 分类号 | C02F9/02;B01D65/02 |
| 分类 | 水、废水、污水或污泥的处理; |
| 申请人名称 | 艾欧史密斯(中国)环境电器有限公司 |
| 申请人地址 | 江苏省南京市溧水经济开发区溧星路66号 |
专利法律状态
2022-11-04
授权
状态信息
授权
摘要
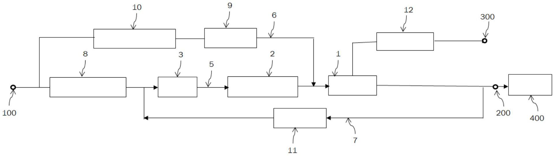
本实用新型公开了一种净水系统,其涉及水处理技术领域,所述净水系统包括:第一过滤单元;具有容纳单元的第一水路,所述第一水路能与所述第一过滤单元的进水部相连通;能与所述第一过滤单元的进水部连通的第二水路;第一回水水路,所述第一过滤单元的过滤水出口通过所述第一回水水路能与所述容纳单元的进口相连通;增压装置,所述第一回水水路、所述第一过滤单元和所述容纳单元能形成第一循环水路,所述增压装置设置在所述第一循环水路上。本申请能够在解决净水系统输出的第一杯水TDS爬升的前提下解决第一过滤单元内细菌滋生的问题。


