授权公布号:CN215127338U
粉末冲泡装置
有效
申请
2021-06-10
申请公布
1970-01-01
授权
2021-12-14
预估到期
2031-06-10
| 申请号 | CN202121303899.6 |
| 申请日 | 2021-06-10 |
| 授权公布号 | CN215127338U |
| 授权公告日 | 2021-12-14 |
| 分类号 | A47J31/00;A47J31/46;A47J31/44 |
| 分类 | 家具;家庭用的物品或设备;咖啡磨;香料磨;一般吸尘器; |
| 申请人名称 | 万事达(杭州)咖啡机有限公司 |
| 申请人地址 | 浙江省杭州市余杭区良渚街道良运街481号 |
专利法律状态
2021-12-14
授权
状态信息
授权
摘要
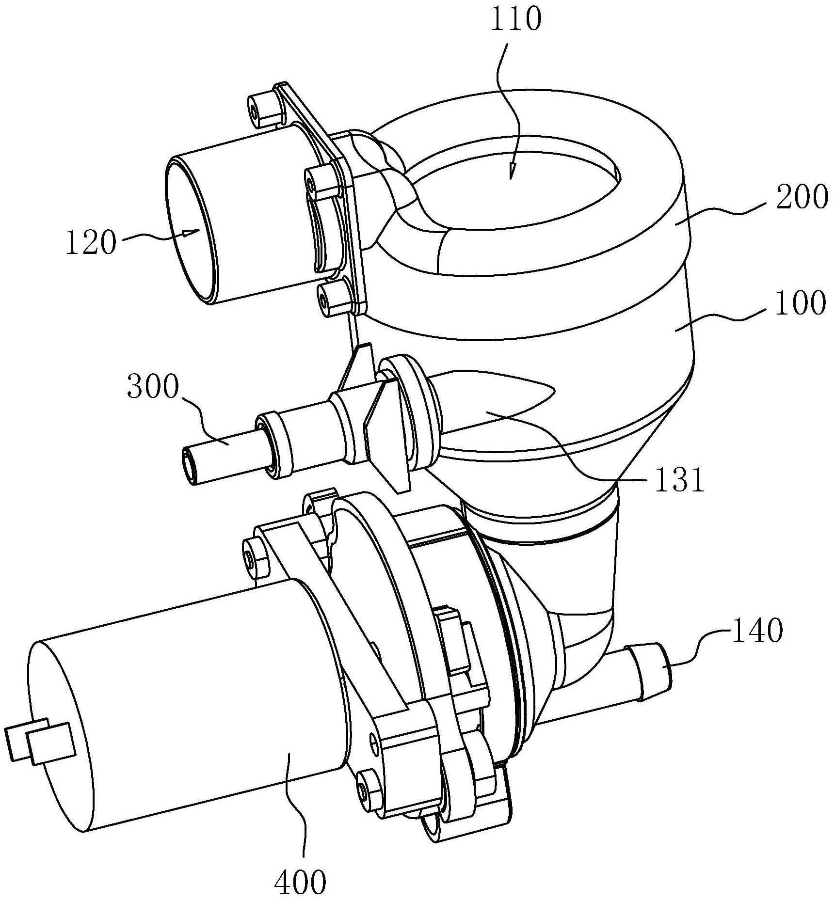
本申请涉及粉末冲泡的技术领域,特别涉及一种粉末冲泡装置,该粉末冲泡装置包括冲泡筒,冲泡筒上设置有进料口、热水进口、出料口和抽风口,进料口和抽风口均设于冲泡筒的顶部,热水进口设于冲泡筒的侧壁上,出料口设于冲泡筒的底部。使用时,粉末从进料口落入冲泡筒中,热水从热水进口进行,在冲泡筒中混合后从出料口送出,而抽风口设于冲泡口顶部能够将冲泡过程中形成的热气吸收,本申请具有减少甚至避免热气上升从输送机构的出口进入到料桶中,从而降低冲泡过程中热气对料桶中的粉料的影响。


