授权公布号:CN211779133U
一种电热水器恒温调水集成阀
有效
申请
2020-01-17
申请公布
1970-01-01
授权
2020-10-27
预估到期
2030-01-17
| 申请号 | CN202020102366.0 |
| 申请日 | 2020-01-17 |
| 授权公布号 | CN211779133U |
| 授权公告日 | 2020-10-27 |
| 分类号 | F16K11/02 |
| 分类 | 工程元件或部件;为产生和保持机器或设备的有效运行的一般措施;一般绝热; |
| 申请人名称 | 奥特朗电器(广州)有限公司 |
| 申请人地址 | 广东省广州市科学城南翔一路68号 |
专利法律状态
2020-10-27
授权
状态信息
授权
摘要
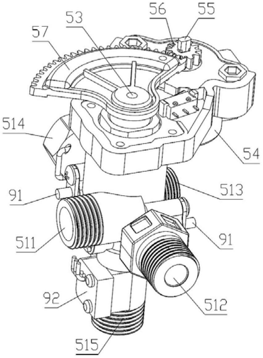
本实用新型提出一种电热水器恒温调水集成阀,其包括有混水阀,所述混水阀包括有阀体和阀芯,阀体内具有混水腔,阀芯活动设于混水腔内并具有穿出阀体的阀杆,其特征在于:阀体上具有与混水腔连接通的混水进水接头、预热进水接头和混水出水接头,阀杆上设有从动齿片,阀杆附近设有步进电机,步进电机的输出轴上设有驱动齿片,驱动齿片与从动齿片外啮合构成齿片组,步进电机通过齿片组可驱动阀杆转动以调节阀芯开度;阀体内还具有连通腔,阀体上具有与连通腔连接通的即热水接头和热水器出水接头。本实用新型集成有多个接头,用于安装于电热水器的出水端,具有结构紧凑、易于组装的特点,可实现多水路连接通、多水路混水及水流量的自动调节。


