授权公布号:CN107086798B
开关电源电路
有效
申请
2017-03-30
申请公布
2017-08-22
授权
2024-02-27
预估到期
2037-03-30
| 申请号 | CN201710203822.3 |
| 申请日 | 2017-03-30 |
| 申请公布号 | CN107086798A |
| 申请公布日 | 2017-08-22 |
| 授权公布号 | CN107086798B |
| 授权公告日 | 2024-02-27 |
| 分类号 | H02M7/02;H02M1/12;H02M1/42 |
| 分类 | 发电、变电或配电; |
| 申请人名称 | 安徽中电兴发与鑫龙科技股份有限公司 |
| 申请人地址 | 安徽省芜湖市鸠江区九华北路118号电器部件园 |
专利法律状态
2024-02-27
授权
状态信息
授权
2017-09-15
实质审查的生效
状态信息
实质审查的生效;IPC(主分类):H02M7/02;申请日:20170330
2017-08-22
公布
状态信息
公布
摘要
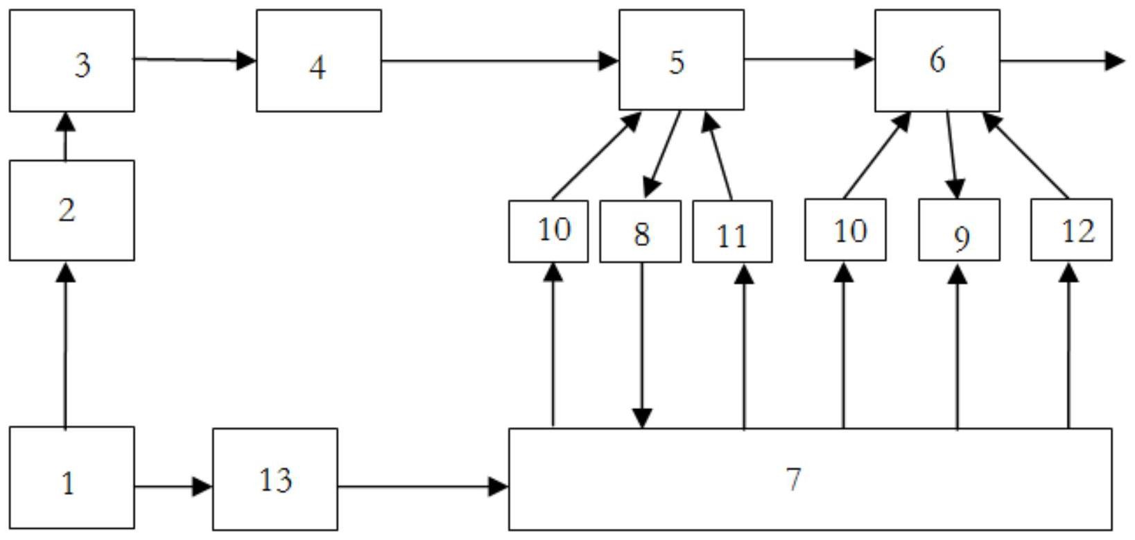
本发明公开了一种开关电源电路,包括主电网、EMI滤波器、整流桥,所述主电网输出端连接EMI滤波器输入端,所述EMI滤波器的输出端连接整流桥的输入端,其特征在于:还包括功率因素校正模块、隔离DC/DC模块、可调DC/DC模块、MCU、第一采集模块、第二采集模块、控制电路,所述的整流桥输出端连接功率因数校正模块,所述功率因数校正模块依次经隔离DC/DC模块、可调DC/DC模块后与负载连接,所述第一采集模块采集隔离DC/DC模块的输出电压数据,所述第二采集模块采集可调DC/DC模块输出的电压、电流数据;所述第一采集模块的输出端、第二采集模块的输出端均连接MCU的输入端,所述MCU的输出端经控制电路分别控制隔离DC/DC模块和可调DC/DC模块的输出电压。


