授权公布号:CN218788820U
一种双数字麦克风定向接收控制电路
有效
申请
2022-11-25
申请公布
1970-01-01
授权
2023-04-04
预估到期
2032-11-25
| 申请号 | CN202223140221.8 |
| 申请日 | 2022-11-25 |
| 授权公布号 | CN218788820U |
| 授权公告日 | 2023-04-04 |
| 分类号 | H04R1/08;H04R3/00 |
| 分类 | 电通信技术; |
| 申请人名称 | 万年青(上海)运动器材有限公司 |
| 申请人地址 | 上海市青浦区北盈路388号 |
专利法律状态
2023-04-04
授权
状态信息
授权
摘要
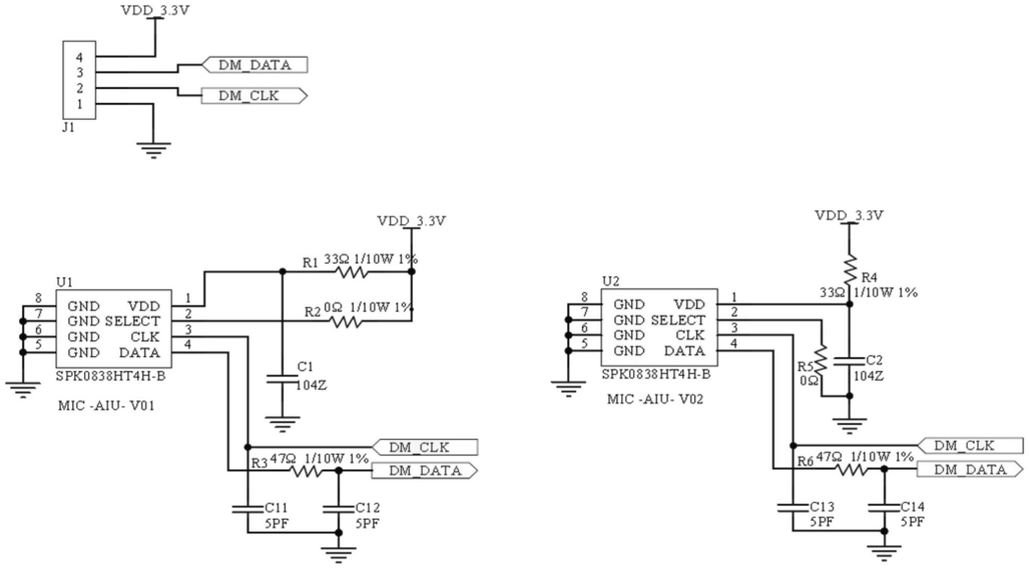
本实用新型涉及运动器材技术领域,具体地说是一种双数字麦克风定向接收控制电路。包括电路板,其特征在于:所述的电路板上端分别设有芯片一、芯片二,芯片一的1号引脚分别连接电阻一的一端、电容一的一端,电容一的另一端接地,芯片一的2号引脚连接电阻二的一端,电阻二的另一端与电阻一的另一端合并后共同连接接线端子一的4号端口,芯片一的3号引脚分别连接电容十一的一端、芯片二的3号端口、电容十三的一端、接线端子的2号端口,芯片一的4号引脚连接电阻三的一端。同现有技术相比,电路设计简单,性能可靠、稳定增加定向MIC接收功能,提升语音控制健身器材系统的安全性能,保证运动健身器材的正常使用。


