授权公布号:CN214973306U
一种湿法制粒机的搅拌组件
有效
申请
2021-03-19
申请公布
1970-01-01
授权
2021-12-03
预估到期
2031-03-19
| 申请号 | CN202120583873.5 |
| 申请日 | 2021-03-19 |
| 授权公布号 | CN214973306U |
| 授权公告日 | 2021-12-03 |
| 分类号 | B01F7/18;B01F15/06;B01J2/10 |
| 分类 | 一般的物理或化学的方法或装置; |
| 申请人名称 | 浙江民生健康科技有限公司 |
| 申请人地址 | 浙江省湖州市安吉县递铺街道阳光大道3999号 |
专利法律状态
2021-12-03
授权
状态信息
授权
摘要
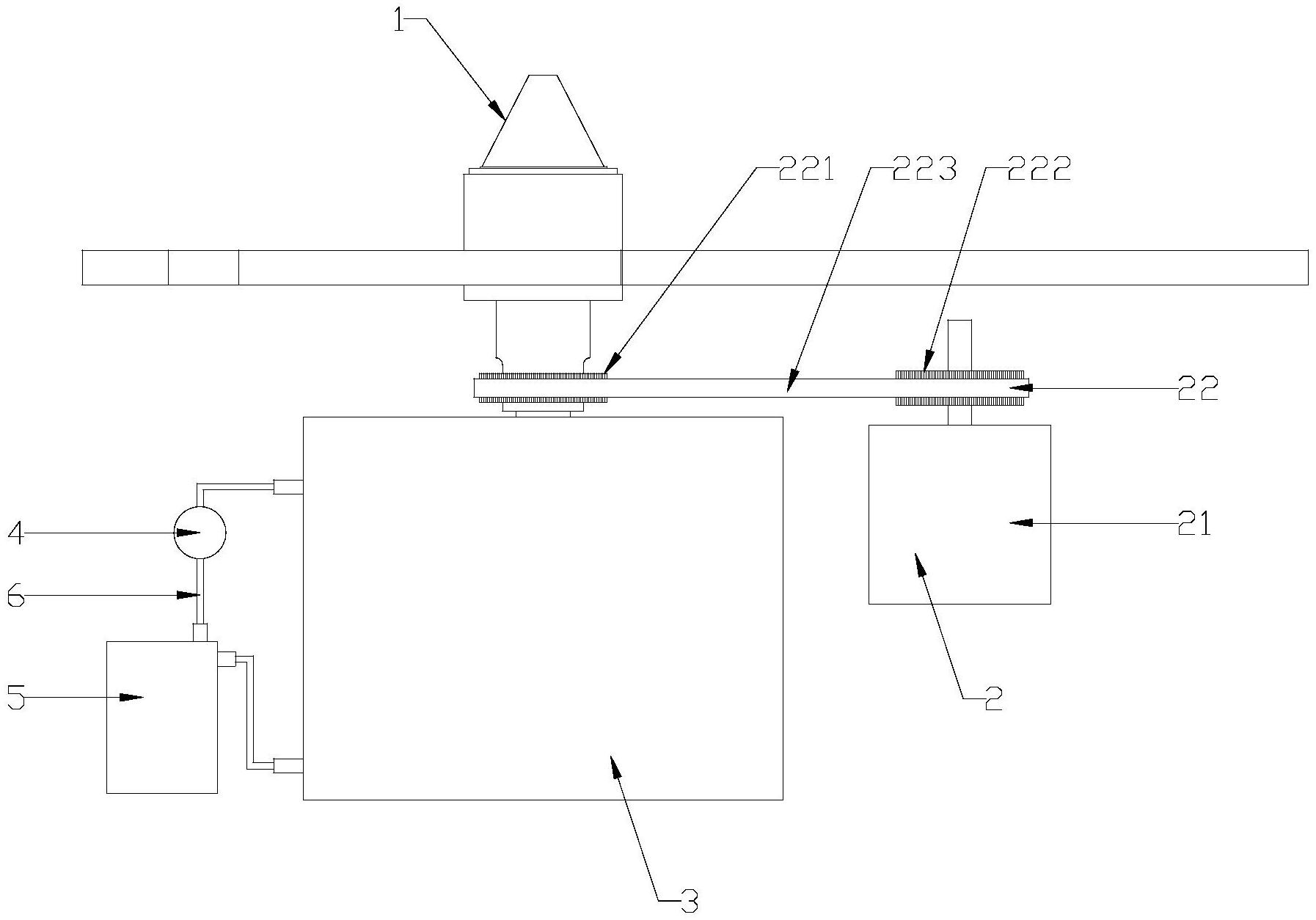
本实用新型公开了一种湿法制粒机的搅拌组件,包括金属搅拌桨、驱动器、冷却箱和控制器,所述金属搅拌桨由驱动器驱动转动,所述金属搅拌桨的搅拌杆的底端伸入冷却箱的内腔之中并与箱内的冷却液相接触,所述金属搅拌桨包括搅拌杆和搅拌叶,若干根搅拌叶环绕固定在搅拌杆的外壁上,所述搅拌杆的底端设有若干根导热杆,所述导热杆浸在冷却液之中,所述导热杆上设有若干段弯折段。本实用新型通过使金属搅拌桨的搅拌杆伸入冷却箱内并与箱内的冷却液相接触,从而不断将热量导出,保持搅拌杆和搅拌叶始终处于一个合理的温度范围之内。


