授权公布号:CN220186810U
燃烧器及燃气灶具
有效
申请
2023-06-21
申请公布
1970-01-01
授权
2023-12-15
预估到期
2033-06-21
| 申请号 | CN202321612771.7 |
| 申请日 | 2023-06-21 |
| 授权公布号 | CN220186810U |
| 授权公告日 | 2023-12-15 |
| 分类号 | F23D14/02;F23D14/60;F23D14/58;F23D14/46;F24C3/08;F24C3/10 |
| 分类 | 燃烧设备;燃烧方法; |
| 申请人名称 | 中山百得厨卫有限公司 |
| 申请人地址 | 广东省中山市横栏镇富庆一路2号;横栏镇富庆二路29号 |
专利法律状态
2023-12-15
授权
状态信息
授权
摘要
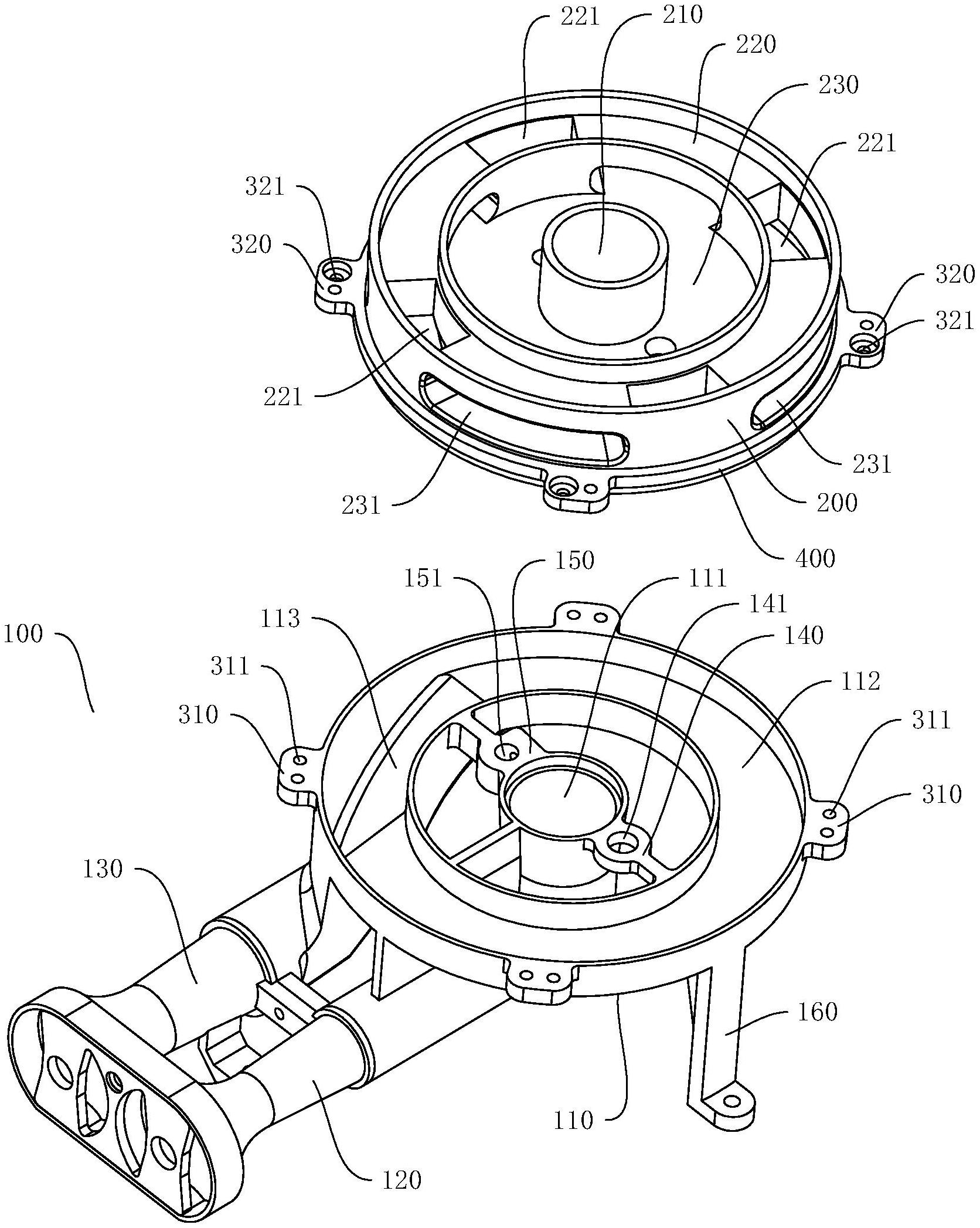
本实用新型公开了一种燃烧器,包括炉头和分火器,炉头具有第一出气槽和第二出气槽;分火器包括连接座和分火器本体,连接座能够封堵第一出气槽及第二出气槽,并且具有能够与第一出气槽相连通的第一燃气通道以及能够与第二出气槽相连通的第二燃气通道;分火器本体具有中心燃气槽和环形燃气槽,中心燃气槽与第一燃气通道相连通,环形燃气槽与第二燃气通道相连通。由此,生产分火器时,可以根据需要加工不同直径的分火器本体,使得不同直径的分火器本体可以通过连接座安装于同一规格炉头上,提高了炉头的通用性,同时也降低了燃烧器的储存难度。此外,本实用新型还公开了一种具备上述燃烧器的燃气灶具。


