授权公布号:CN208141417U
一种身份识别终端
有效
申请
2018-05-29
申请公布
1970-01-01
授权
2018-11-23
预估到期
2028-05-29
| 申请号 | CN201820806714.5 |
| 申请日 | 2018-05-29 |
| 授权公布号 | CN208141417U |
| 授权公告日 | 2018-11-23 |
| 分类号 | G06K17/00;G10L17/00 |
| 分类 | 计算;推算;计数; |
| 申请人名称 | 山东威尔数据股份有限公司 |
| 申请人地址 | 山东省烟台市莱山区瑞达路8号 |
专利法律状态
2018-11-23
授权
状态信息
授权
摘要
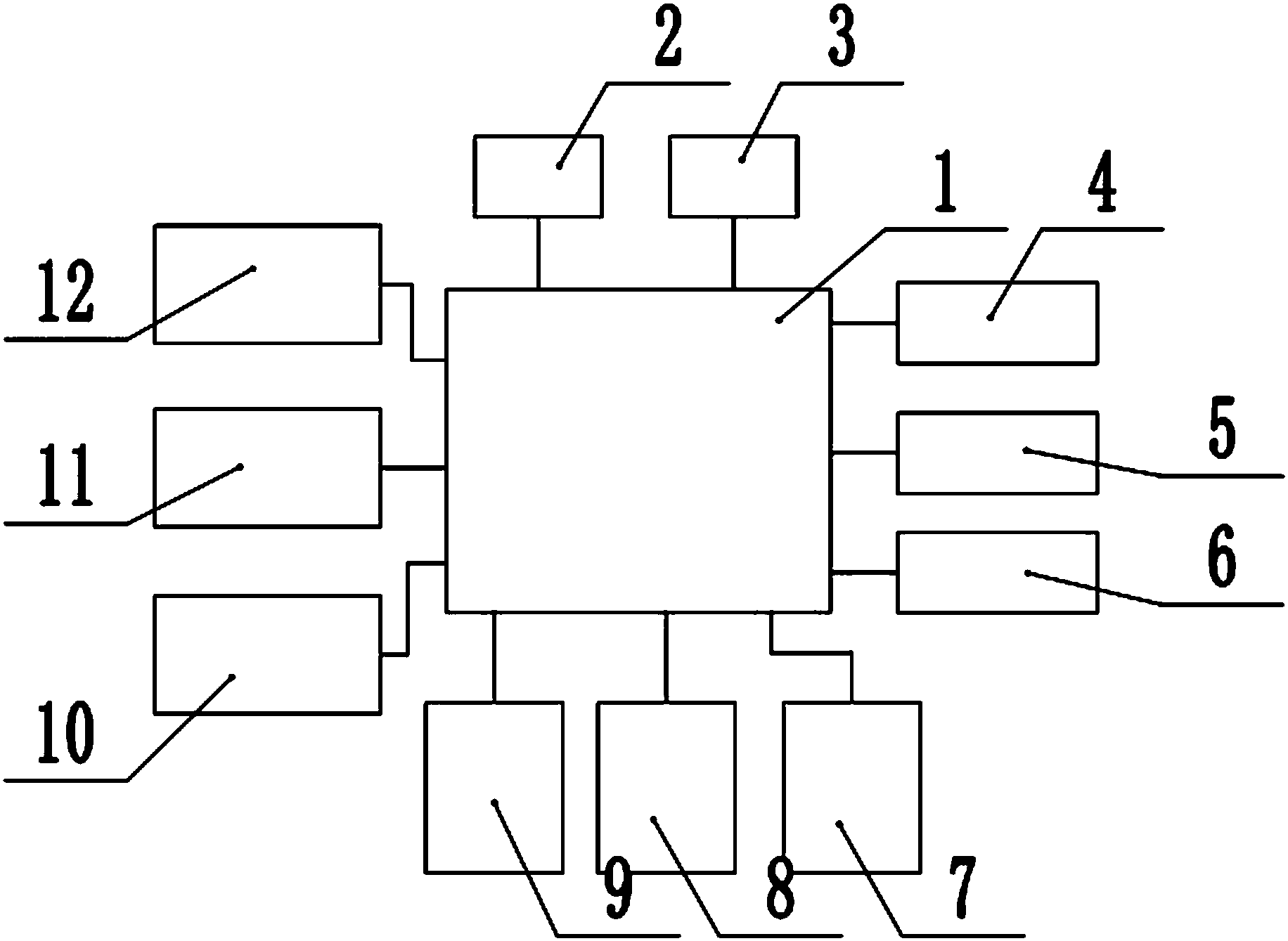
本实用新型公开了一种身份识别终端,包括主板、安装在主板上的核心板以及分别通过主板与核心板相连接的显示器、人脸采集模块、指纹采集器、声音输入装置、身份证阅读器、输入设备和网络模块。本实用新型集成了人脸识别、指纹识别、声纹识别多种生物识别方式,同时配备身份证阅读器,具有安全性高的优点,同时还可实现本地采集和比对识别,摆脱了网络的限制。


