授权公布号:CN213518392U
交互式智慧门卫安全管理系统
有效
申请
2020-12-04
申请公布
1970-01-01
授权
2021-06-22
预估到期
2030-12-04
| 申请号 | CN202022873256.7 |
| 申请日 | 2020-12-04 |
| 授权公布号 | CN213518392U |
| 授权公告日 | 2021-06-22 |
| 分类号 | G07C9/20;G07C9/27;G07C9/37;G07C9/38;G08G1/017 |
| 分类 | 核算装置; |
| 申请人名称 | 山东威尔数据股份有限公司 |
| 申请人地址 | 山东省烟台市莱山区瑞达路8号 |
专利法律状态
2021-06-22
授权
状态信息
授权
摘要
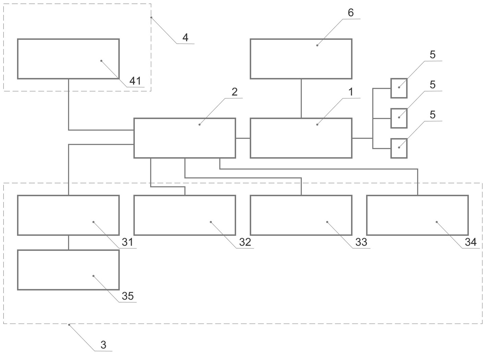
本实用新型公开了一种交互式智慧门卫安全管理系统,包括服务器、网络交换机、门卫室外子系统和门卫室内子系统,还包括用户终端和管理终端。网络交换机与服务器相连接;门卫室外子系统包括身份识别智能终端、访客自助登记终端和进出道闸;身份识别智能终端包括第一控制模块、第一通讯模块、门禁控制模块和第一身份信息获取模块;访客自助登记终端包括第二控制模块、第二通讯模块、第二人机交互模块和第二身份信息获取模块;门卫室内安全子系统包括安全监控终端。本实用新型通过网络将所有终端连接到一起,数据统一存放在服务器中,实现不同设备间的信息交互,并提供多种身份识别,提高了整个过程的工作效率和安全性,节省了人力成本。


