授权公布号:CN105513199B
压轮装置
有效
申请
2014-09-26
申请公布
2016-04-20
授权
2019-02-15
预估到期
2034-09-26
| 申请号 | CN201410499244.9 |
| 申请日 | 2014-09-26 |
| 申请公布号 | CN105513199A |
| 申请公布日 | 2016-04-20 |
| 授权公布号 | CN105513199B |
| 授权公告日 | 2019-02-15 |
| 分类号 | G07D13/00;G06M7/06 |
| 分类 | 核算装置; |
| 申请人名称 | 广东百佳百特实业有限公司 |
| 申请人地址 | 广东省中山市古镇外海大桥侧百佳百特工业大厦 |
专利法律状态
2019-02-15
授权
状态信息
授权
2017-08-04
实质审查的生效
状态信息
实质审查的生效;IPC(主分类):G07D13/00;申请日:20140926
2016-04-20
公布
状态信息
公布
摘要
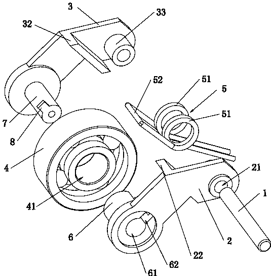
一种压轮装置,其包括有一端通过摆动轴连接的左、右压轮架,夹在左、右压轮架另一端之间的滚动压轮,以及套在摆动轴上使滚动压轮压向钞票传送带上的复位扭簧,左、右压轮架在相面对的那一侧分别设有插入滚动压轮的轮孔中的压轮轴和插入到压轮轴的中空孔中的连接轴;在连接轴的插入端设有防脱结构。由于它是用两块独立的压轮架来将滚动压轮和扭簧夹在其中后分别由其中一压轮架上的压轮轴和横跨在这两个压轮架中的摆动轴连接在一起,最后由防脱结构防止它们分离,因此本发明的结构更简单和合理、安装方便,而且在拆装维护时只要使防脱结构解除锁定即可更换损坏的那个部件,而无需报废整个装置,因此本压轮装置的维护方便,且维护成本低。


