授权公布号:CN109707269B
一种保险箱的离合式手柄
有效
申请
2019-01-22
申请公布
2019-05-03
授权
2023-12-05
预估到期
2039-01-22
| 申请号 | CN201910056406.4 |
| 申请日 | 2019-01-22 |
| 申请公布号 | CN109707269A |
| 申请公布日 | 2019-05-03 |
| 授权公布号 | CN109707269B |
| 授权公告日 | 2023-12-05 |
| 分类号 | E05G1/02;E05B1/00 |
| 分类 | 锁;钥匙;门窗零件;保险箱; |
| 申请人名称 | 宁波艾谱实业有限公司 |
| 申请人地址 | 浙江省宁波市大榭开发区榭西工业园区南湖路188号 |
专利法律状态
2023-12-05
授权
状态信息
授权
2019-05-28
实质审查的生效
状态信息
实质审查的生效;IPC(主分类):E05G1/02;申请日:20190122
2019-05-03
公布
状态信息
公布
摘要
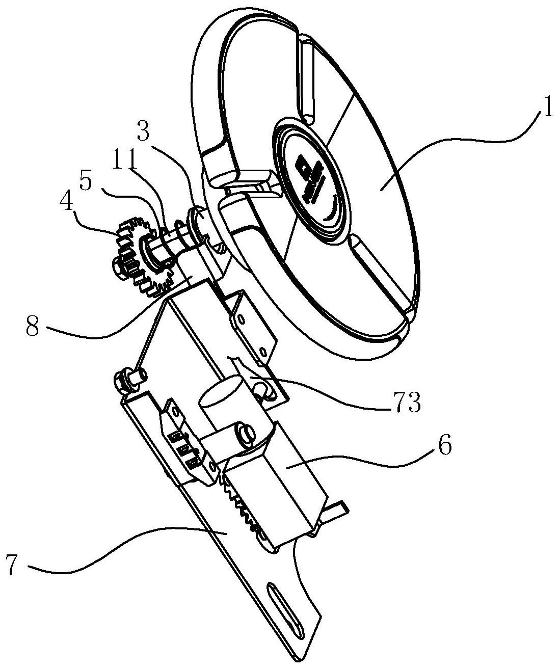
一种保险箱的离合式手柄,包括手柄和手柄轴,其特征在于:手柄和手柄轴是可旋转地连接在一起,机构齿轮安装在手柄轴后部并能随手柄轴同步转动;还包括离合套和离合拨叉,离合套套设在手柄轴上位于机构齿轮与手柄之间,离合套和手柄轴是能同步转动,机构齿轮与离合套之间支撑有可使其始终向前与手柄相抵啮合的弹簧,离合拨叉的一端与驱动机构相连接,另一端与离合套相抵配合,并在驱动机构的作用下带动离合套向后或者向前移动,实现保险箱门锁定或者非锁定状态下离合套与手柄的直接或者间接式分离或者啮合。本发明结构更加简单合理,手柄的离合过程无需钥匙,完全由内部电机全自动实现,有效防止外力强制性开启,大大加强了防盗效果。


