授权公布号:CN112885061B
一种基于电表实现多设备分时通信的方法
有效
申请
2021-01-22
申请公布
2021-06-01
授权
2022-12-13
预估到期
2041-01-22
| 申请号 | CN202110089158.0 |
| 申请日 | 2021-01-22 |
| 申请公布号 | CN112885061A |
| 申请公布日 | 2021-06-01 |
| 授权公布号 | CN112885061B |
| 授权公告日 | 2022-12-13 |
| 分类号 | G08C15/06;G08C23/04;H04B3/54;H04L9/40 |
| 分类 | 信号装置; |
| 申请人名称 | 江苏林洋能源股份有限公司 |
| 申请人地址 | 江苏省南通市启东经济开发区林洋路666号 |
专利法律状态
2022-12-13
授权
状态信息
授权
2021-06-01
公布
状态信息
公布
摘要
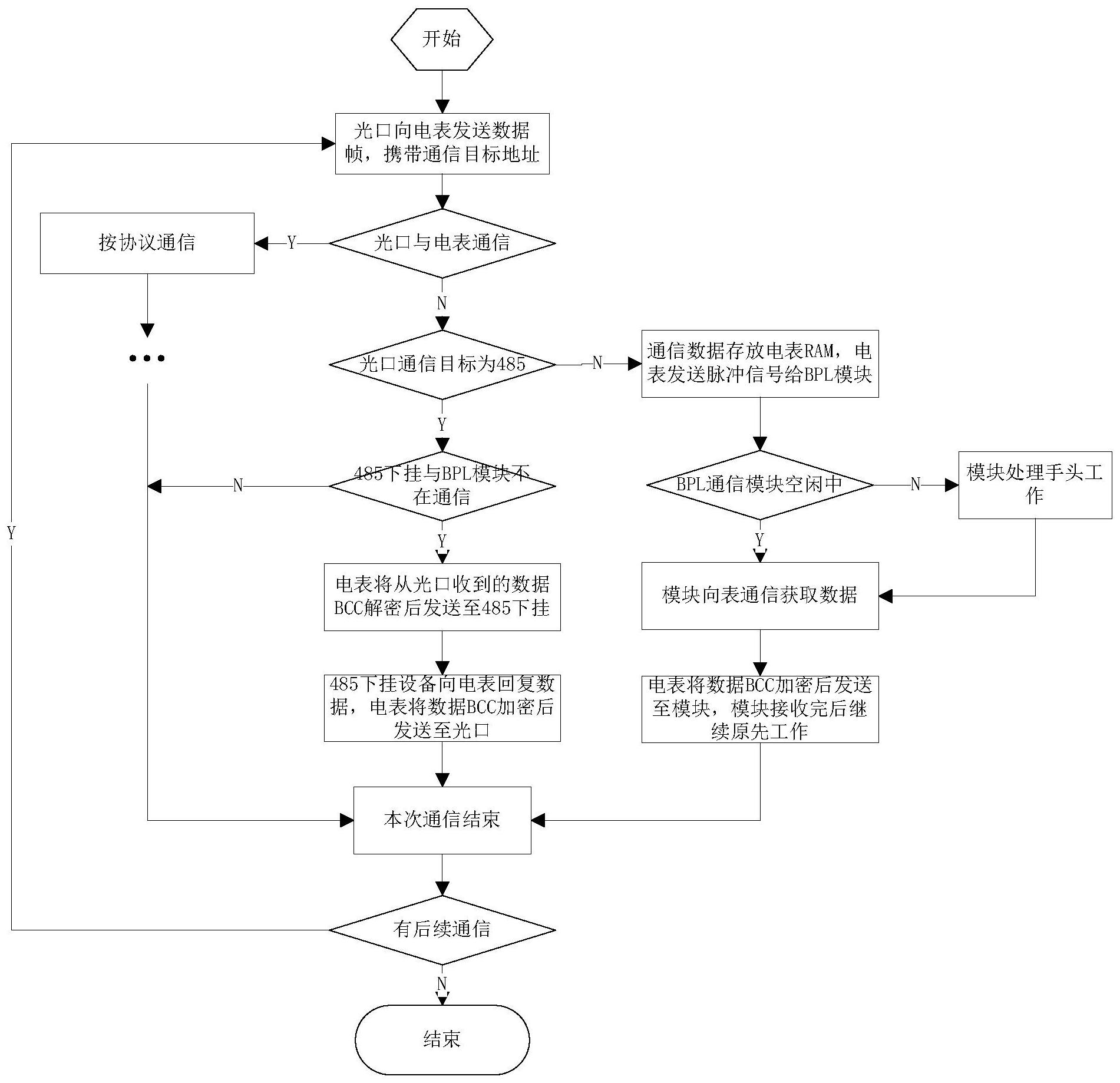
本发明提供一种基于电表实现多设备分时通信的方法,所述的电表下挂若干个设备,所述设备的通信单元采用BPL载波模块、485通信模块、PLC载波通信模块、GPRS通信模块或者RF通信模块;外部红外通信设备通过电表向通信对象发送通信模块串口请求帧;通信对象收到脉冲信号后,根据当前进程进行任务安排,如果当前正在繁忙,继续执行当前任务,直到空闲;通信对象处理完从电表端接收的数据后,结束空闲状态,执行其他任务。本发明的电能表多设备分时通信,实现解决了电能表下挂设备之间通信冲突等问题,提升了现场解决问题的效率以及通信数据的可靠性;可以用于所有带多个通信串口的电子产品,降低产品开发难度,方便产品后期维护。


