授权公布号:CN212588267U
一种车载逆变器的辅助电源电路及车载逆变器
有效
申请
2020-05-27
申请公布
1970-01-01
授权
2021-02-23
预估到期
2030-05-27
| 申请号 | CN202020921863.3 |
| 申请日 | 2020-05-27 |
| 授权公布号 | CN212588267U |
| 授权公告日 | 2021-02-23 |
| 分类号 | H02M3/06; |
| 分类 | 发电、变电或配电; |
| 申请人名称 | 多美达(深圳)电器有限公司 |
| 申请人地址 | 广东省深圳市龙岗区平湖街道平湖社区芳坑路39号 |
专利法律状态
2021-02-23
授权
状态信息
授权
摘要
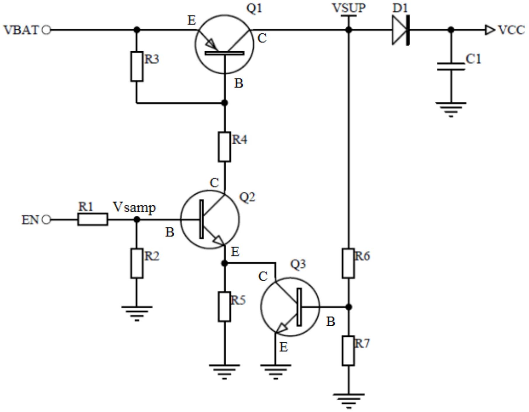
本实用新型涉及一种车载逆变器的辅助电源电路,包括:分压电路,其一端形成该辅助电源电路的使能信号输入端,而另一端接地,该分压电路具有一分压采样端;开关器件,其第二连接端形成该辅助电源电路的电压输入端,第一连接端用于该辅助电源电路的电压输出;控制器件,其控制端连接至所述分压采样端,第一连接端经由第一限流电阻连接至所述开关器件的第二连接端和控制端,第二连接端连接至使能信号电压回差调节电阻的其中一端,而该使能信号电压回差调节电阻的另一端接地;钳位器件,其第一连接端连接至所述控制器件的第二连接端,第二连接端接地,控制端经由第二限流电阻连接至所述开关器件的第一连接端。本实用新型还涉及一种车载逆变器。


