授权公布号:CN217607552U
一种双电源自动控制器
有效
申请
2022-03-29
申请公布
1970-01-01
授权
2022-10-18
预估到期
2032-03-29
| 申请号 | CN202220702792.7 |
| 申请日 | 2022-03-29 |
| 授权公布号 | CN217607552U |
| 授权公告日 | 2022-10-18 |
| 分类号 | H02J9/06;H02J13/00 |
| 分类 | 发电、变电或配电; |
| 申请人名称 | 珠海泰坦科技股份有限公司 |
| 申请人地址 | 广东省珠海市石花西路60号泰坦科技园 |
专利法律状态
2022-10-18
授权
状态信息
授权
摘要
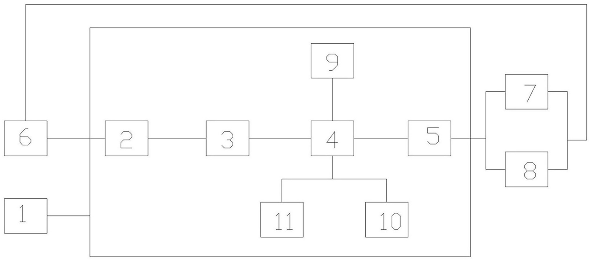
本实用新型旨在提供一种采样精度高和具有电能计量功能的双电源自动控制器。本实用新型包括电源模块、交流采集模块、电能计量模块、MCU模块以及控制模块,所述交流采集模块与外部的变压器电连接,所述交流采集模块与所述电能计量模块电连接,所述电能计量模块的芯片型号为ATT7022E,所述电能计量模块通过SPI总线与所述MCU模块通讯连接,所述MCU模块与所述控制模块电连接,所述控制模块电连接有常用电源和备用电源,所述电源模块供电给所述双电源自动控制器工作。本实用新型应用于电源控制的技术领域。


