授权公布号:CN112738199B
调度方法和调度系统
有效
申请
2020-12-25
申请公布
2021-04-30
授权
2023-02-17
预估到期
2040-12-25
| 申请号 | CN202011565067.1 |
| 申请日 | 2020-12-25 |
| 申请公布号 | CN112738199A |
| 申请公布日 | 2021-04-30 |
| 授权公布号 | CN112738199B |
| 授权公告日 | 2023-02-17 |
| 分类号 | H04L67/10;H04L67/1008;G06F9/48 |
| 分类 | 电通信技术; |
| 申请人名称 | 新东方教育科技集团有限公司 |
| 申请人地址 | 北京市海淀区海淀中街6号9层 |
专利法律状态
2023-02-17
授权
状态信息
授权
2021-04-30
公布
状态信息
公布
摘要
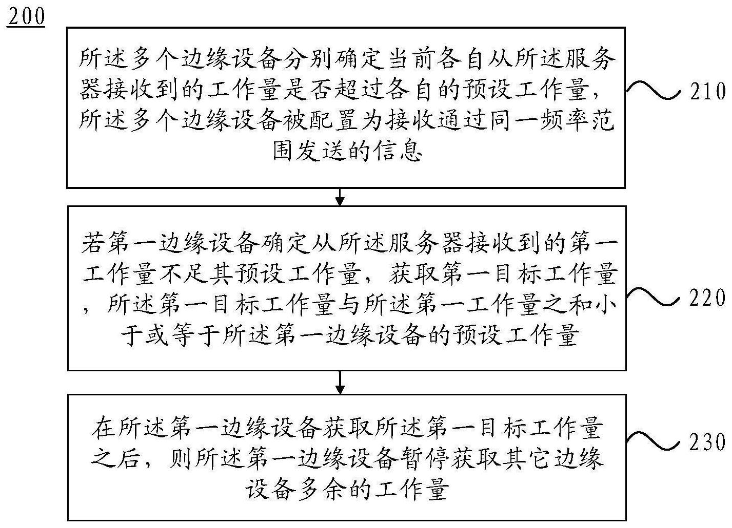
本申请提供了一种调度方法和调度系统,包括:多个边缘设备分别确定当前各自从所述服务器接收到的工作量是否超过各自的预设工作量,所述多个边缘设备被配置为接收通过同一频率范围发送的信息;若第一边缘设备确定从所述服务器接收到的第一工作量不足其预设工作量,获取第一目标工作量;在所述第一边缘设备获取所述第一目标工作量之后,则所述第一边缘设备暂停获取其它边缘设备多余的工作量。本申请提供的方案,可以提高可靠性,增加边缘设备整体利用率;同时也打破了单个边缘设备算力低的技术瓶颈;此外当边缘设备数量增多时不需要额外增加中央服务器或者中央边缘设备进行任务调度,避免服务器响应速度的降低。


