授权公布号:CN219115048U
一种印刷机的串辊装置
有效
申请
2022-12-26
申请公布
1970-01-01
授权
2023-06-02
预估到期
2032-12-26
| 申请号 | CN202223486200.1 |
| 申请日 | 2022-12-26 |
| 授权公布号 | CN219115048U |
| 授权公告日 | 2023-06-02 |
| 分类号 | B41F31/14;B41F31/26 |
| 分类 | 印刷;排版机;打字机;模印机〔4〕; |
| 申请人名称 | 高斯图文印刷系统(中国)有限公司 |
| 申请人地址 | 上海市闵行区江月路903号 |
专利法律状态
2023-06-02
授权
状态信息
授权
摘要
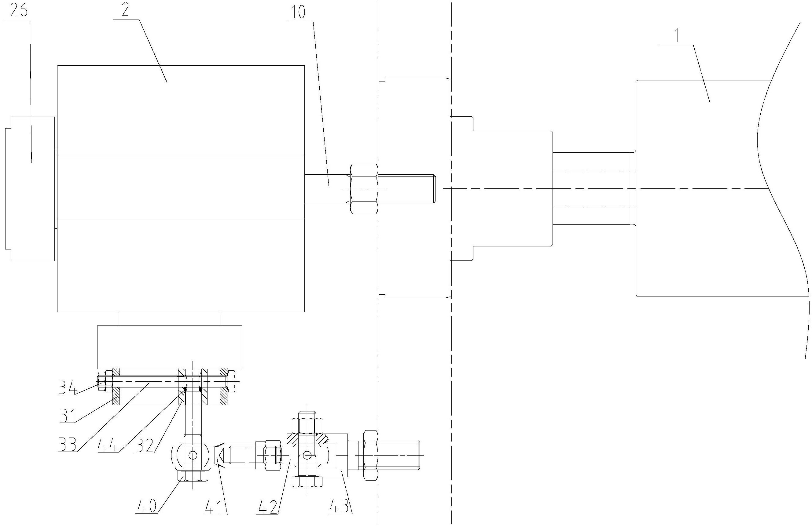
本实用新型公开了一种印刷机的串辊装置,包括串辊、蜗轮蜗杆传动机构、偏心调节机构和曲柄连杆机构。蜗轮蜗杆传动机构包括设在操作侧墙板外侧的蜗轮蜗杆箱,该蜗轮蜗杆箱内设有安装在串辊芯轴上的蜗杆和与蜗杆啮合并安装在蜗轮轴上的蜗轮;偏心调节机构包括固定在蜗轮轴的一端面上的偏心块安装座、可移动地嵌在偏心块安装座内的偏心块以及穿插在偏心块安装座的一对短边上的螺栓穿孔中并螺纹连接在偏心块的第一螺纹孔中的调节螺栓。曲柄连杆机构包括通过螺钉依次与偏心块的第二螺纹孔连接的内螺纹关节轴承、外螺纹关节轴承和Y形接头,该Y形接头的另一头固定在操作侧墙板上。本实用新型能无级调整串辊的轴向串动量,从而能满足不同的印刷要求。


