授权公布号:CN214406874U
一种摇摆式风刀
有效
申请
2020-12-31
申请公布
1970-01-01
授权
2021-10-15
预估到期
2030-12-31
| 申请号 | CN202023335747.2 |
| 申请日 | 2020-12-31 |
| 授权公布号 | CN214406874U |
| 授权公告日 | 2021-10-15 |
| 分类号 | F26B15/12;F26B21/00;F26B25/02 |
| 分类 | 干燥; |
| 申请人名称 | 江苏欧倍力洗碗设备制造有限公司 |
| 申请人地址 | 江苏省泰州市农业开发区中菱路6号 |
专利法律状态
2021-10-15
授权
状态信息
授权
摘要
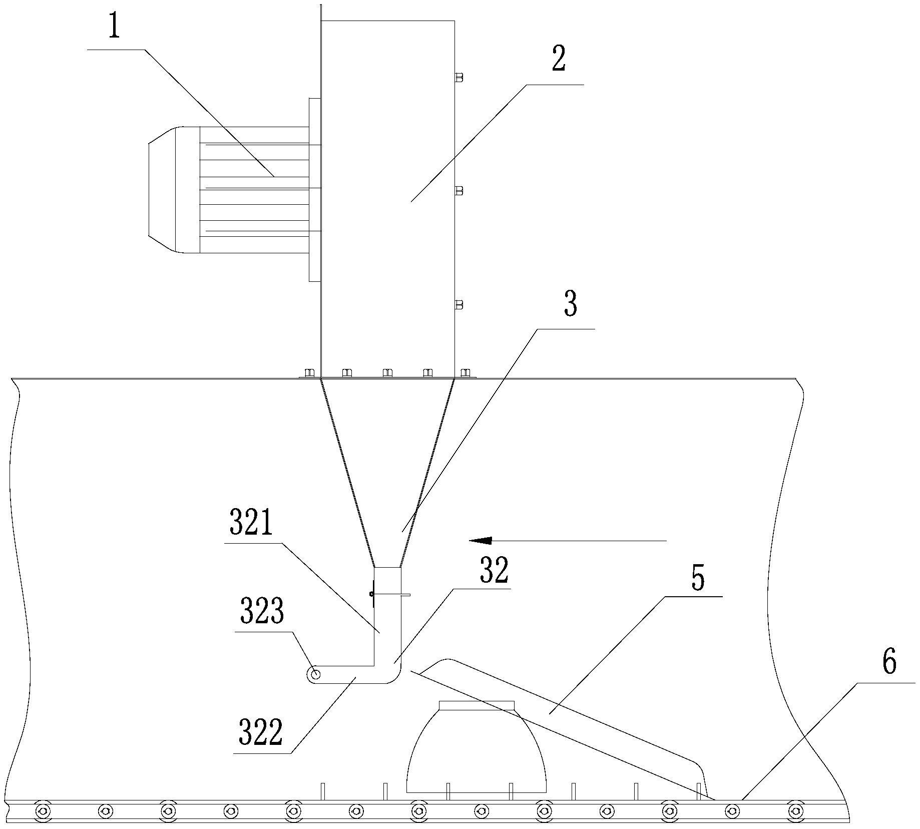
本发明公开一种摇摆式风刀,包括风机,所述风机连接风道,所述风道连接风刀,所述风刀为分段式结构,包括上段风刀和下段风刀,所述上段风刀和下段风刀内设有贯通的通风孔,所述上段风刀和下段风刀的一侧铰接,所述下段风刀上设有复位组件,餐具随传送带运行至下段风刀处,餐具高度H1>下段风刀距离传送带的距离H2时,餐具推动下段风刀向上翻转,上段风刀持续对餐具吹风,直至餐具随传送带运出,下段风刀在复位组件的作用下复位;餐具高度H1<下段风刀距离传送带的距离H2时,下段风刀的出风口持续对餐具吹风,餐具随传送带顺利通过。有效克服了现有技术中存在的因餐具堆叠较高被风道口卡碎的问题。


