授权公布号:CN220145555U
打磨机构和机器人
有效
申请
2023-04-17
申请公布
1970-01-01
授权
2023-12-08
预估到期
2033-04-17
| 申请号 | CN202320853842.6 |
| 申请日 | 2023-04-17 |
| 授权公布号 | CN220145555U |
| 授权公告日 | 2023-12-08 |
| 分类号 | B24B27/00;B24B41/00;B24B41/04;B24B55/12;B24B49/00;B24B51/00;B25J11/00 |
| 分类 | 磨削;抛光; |
| 申请人名称 | 库卡机器人制造(上海)有限公司 |
| 申请人地址 | 上海市松江区小昆山镇昆港公路889号 |
专利法律状态
2023-12-08
授权
状态信息
授权
摘要
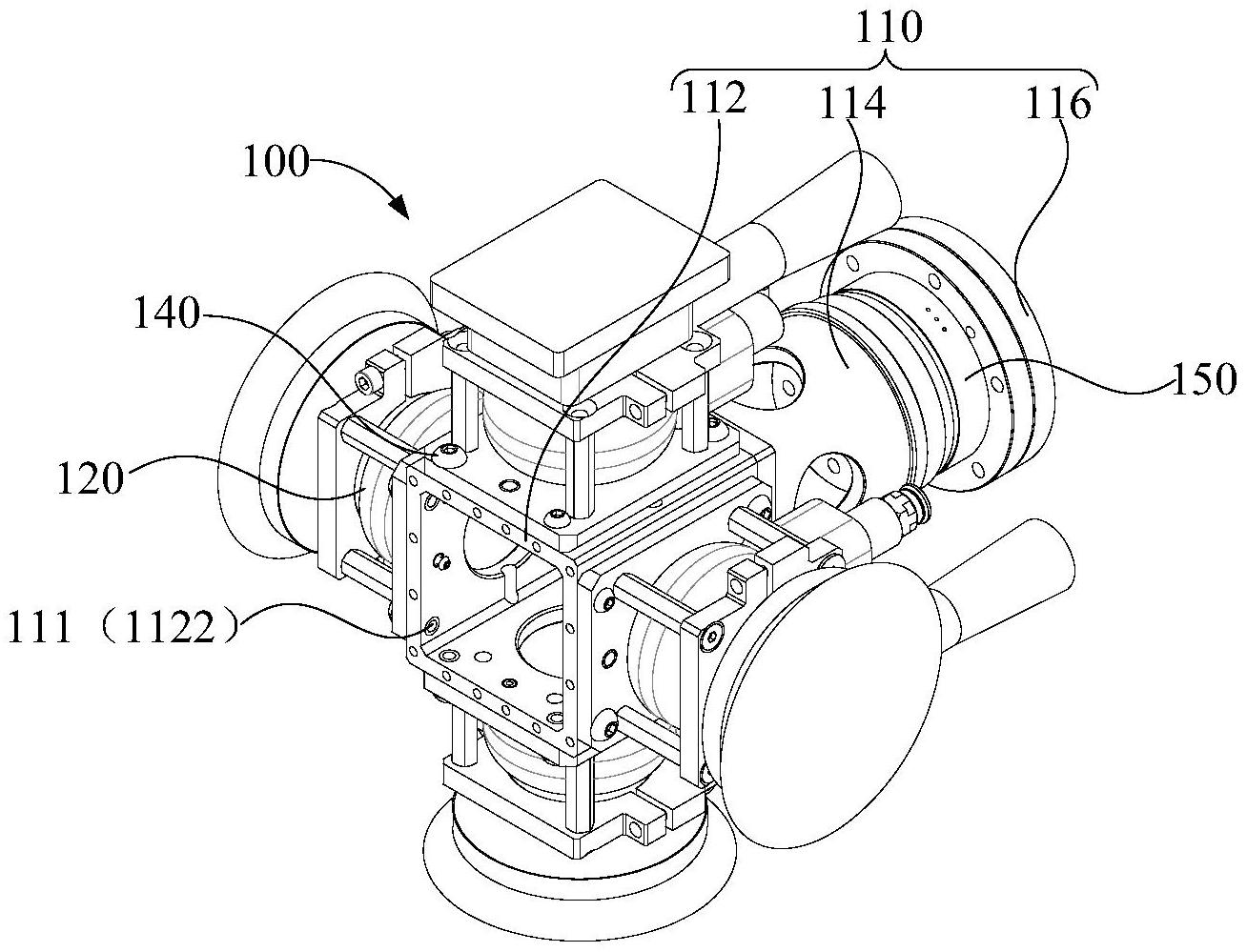
本实用新型提供了一种打磨机构和机器人,涉及打磨设备技术领域。打磨机构包括:基座,基座包括多个安装位;打磨机,与安装位连接,打磨机用于打磨工件;其中,打磨机至少为一个,每个安装位至多连接一个打磨机。


