授权公布号:CN112476059B
一种机内测量轴运行间隙误差及螺距误差的方法
有效
申请
2020-12-03
申请公布
2021-03-12
授权
2022-11-04
预估到期
2040-12-03
| 申请号 | CN202011410267.X |
| 申请日 | 2020-12-03 |
| 申请公布号 | CN112476059A |
| 申请公布日 | 2021-03-12 |
| 授权公布号 | CN112476059B |
| 授权公告日 | 2022-11-04 |
| 分类号 | B23Q17/00 |
| 分类 | 机床;不包含在其他类目中的金属加工; |
| 申请人名称 | 武汉重型机床集团有限公司 |
| 申请人地址 | 湖北省武汉市东湖新技术开发区佛祖岭一路3号 |
专利法律状态
2022-11-04
授权
状态信息
授权
2021-03-12
公布
状态信息
公布
摘要
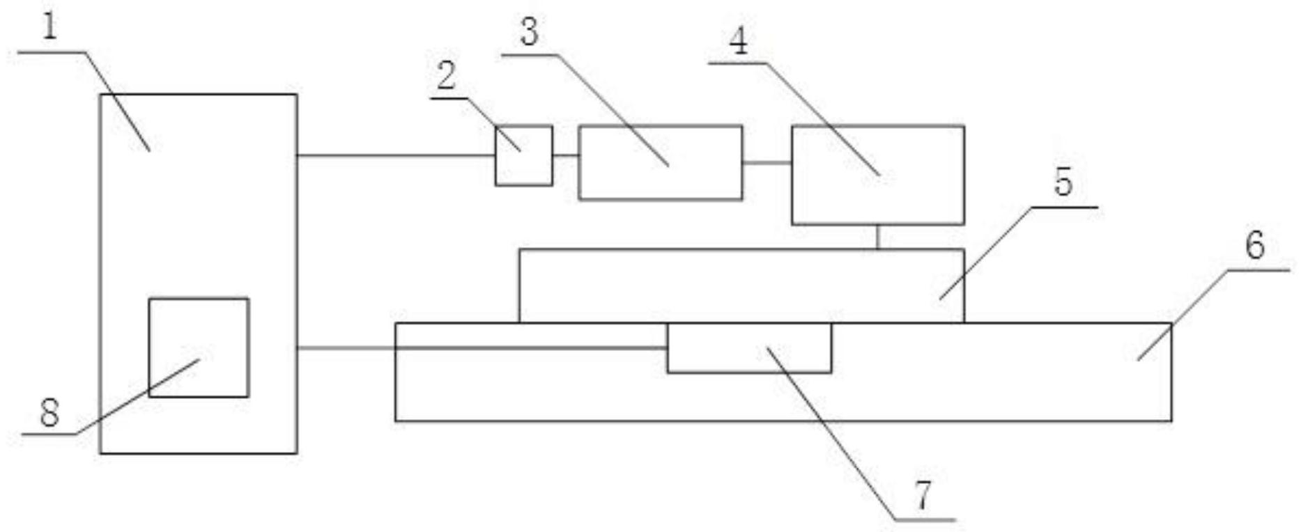
本发明属于机床检测领域,提供一种机内测量轴运行间隙误差及螺距误差的方法,用于数控机床各进给轴的误差数据自适应补偿,该方法使用的测量系统包括数控系统、伺服电机、两套测量装置,其中一套是半闭环测量装置,安装在伺服电机上,另一套是全闭环测量装置,安装在移动部件上,两套测量装置与数控系统相连;当数控机床在正常工作时,定时读取机床进给轴的第一测量装置、第二测量装置的值,导入嵌入式模型算法,经过一系列读值计算后控制系统给出机床进给轴的间隙误差与螺距误差。本发明利用机床自有的测量系统完成机床进给轴间隙误差、螺距误差的计算,大大提高机床使用的可靠性、安全性、精度维持等。


