授权公布号:CN113448348B
基于贝塞尔曲线的无人机转向飞行路径规划方法
有效
申请
2021-06-07
申请公布
2021-09-28
授权
2023-02-17
预估到期
2041-06-07
| 申请号 | CN202110632061.X |
| 申请日 | 2021-06-07 |
| 申请公布号 | CN113448348A |
| 申请公布日 | 2021-09-28 |
| 授权公布号 | CN113448348B |
| 授权公告日 | 2023-02-17 |
| 分类号 | G05D1/10 |
| 分类 | 控制;调节; |
| 申请人名称 | 北方天途航空技术发展(北京)有限公司 |
| 申请人地址 | 北京市昌平区马池口镇埝头孵化器1号楼 |
专利法律状态
2023-02-17
授权
状态信息
授权
2021-09-28
公布
状态信息
公布
摘要
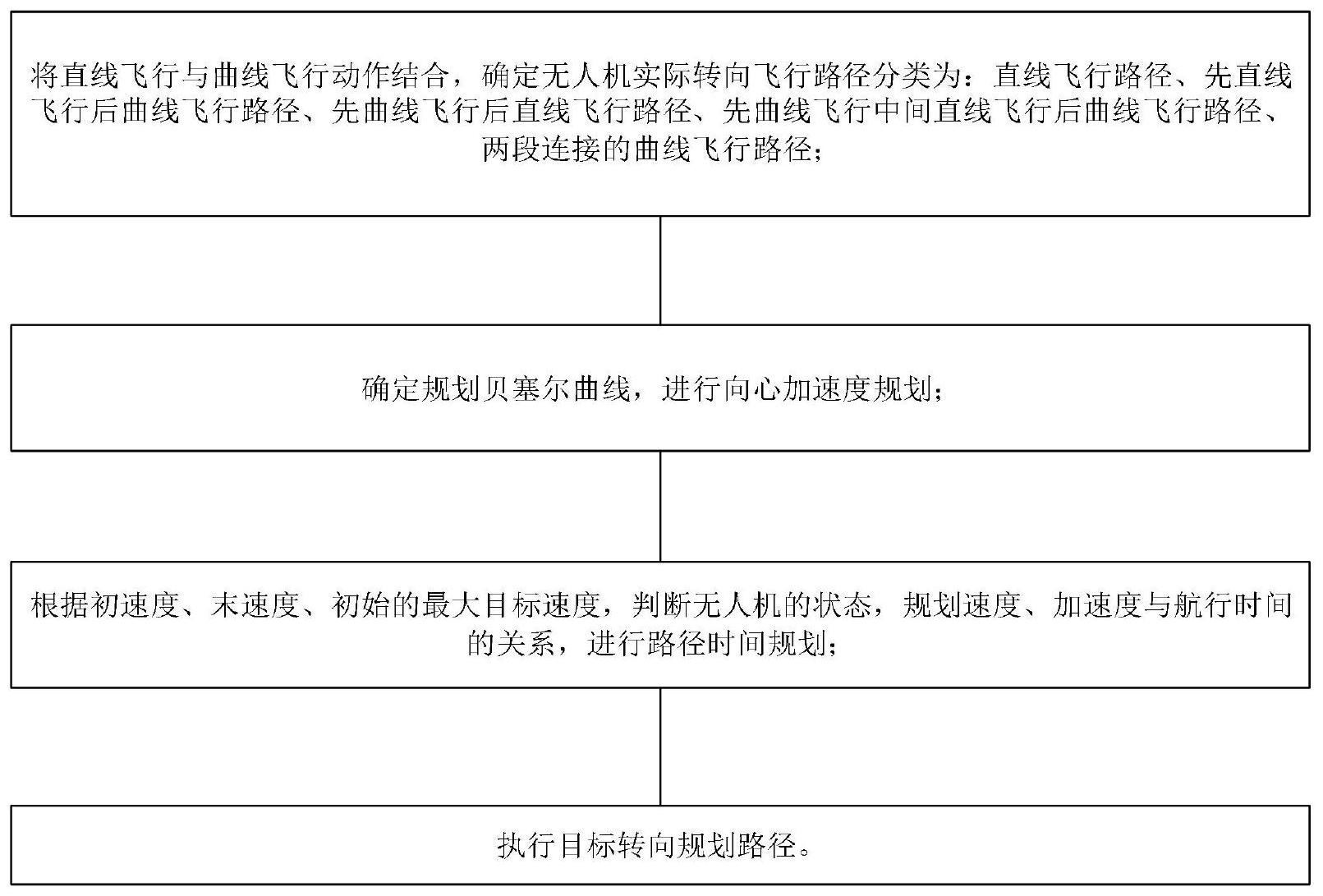
本发明公开了一种基于贝塞尔曲线的无人机转向飞行路径规划方法,包括:将直线飞行与曲线飞行动作结合,确定无人机实际转向飞行路径分类为:直线飞行路径、先直线飞行后曲线飞行路径、先曲线飞行后直线飞行路径、先曲线飞行中间直线飞行后曲线飞行路径、曲线飞行路径。基于贝塞尔曲线,进行向心加速度规划;根据初速度、末速度、初始的最大速度,判断无人机的状态,规划速度、加速度与航行时间的关系,进行路径时间规划。该路径规划方法解决了在转向过程中产生的速度与加速度的函数不连续不可导的技术难点,具有计算量小,稳定性高的优点。


