授权公布号:CN113441880B
整流二极管尖峰抑制电路和电焊设备
有效
申请
2021-06-21
申请公布
2021-09-28
授权
2023-03-21
预估到期
2041-06-21
| 申请号 | CN202110688519.3 |
| 申请日 | 2021-06-21 |
| 申请公布号 | CN113441880A |
| 申请公布日 | 2021-09-28 |
| 授权公布号 | CN113441880B |
| 授权公告日 | 2023-03-21 |
| 分类号 | B23K37/00;H02M1/00 |
| 分类 | 机床;不包含在其他类目中的金属加工; |
| 申请人名称 | 深圳市佳士科技股份有限公司 |
| 申请人地址 | 广东省深圳市坪山新区青兰一路3号 |
专利法律状态
2023-03-21
授权
状态信息
授权
2021-09-28
公布
状态信息
公布
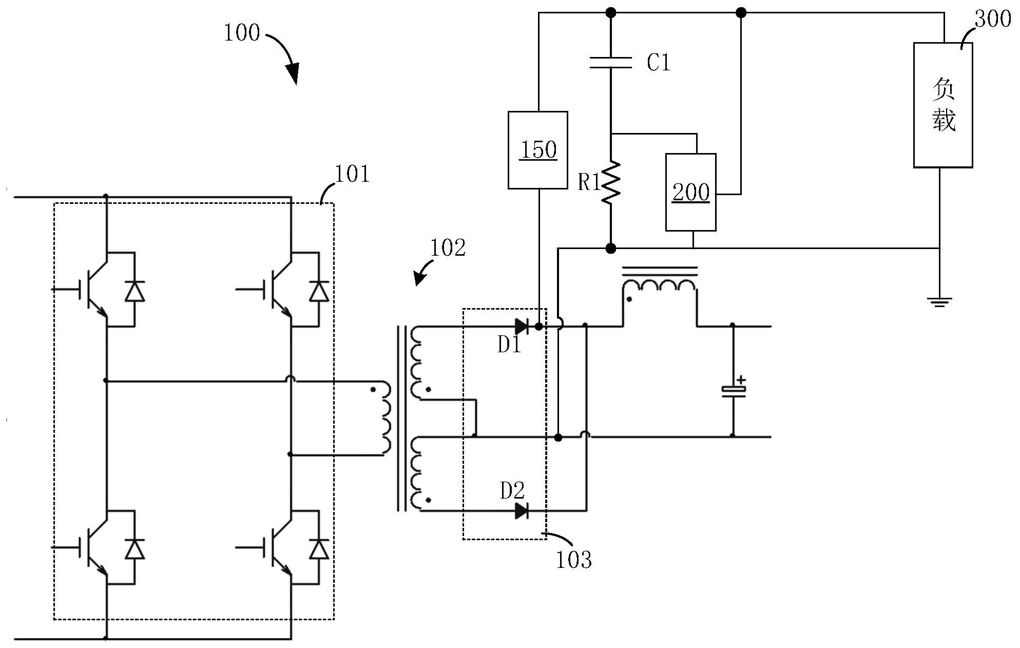
摘要
本申请涉及电源技术,提供了一种整流二极管尖峰抑制电路和电焊设备,包括:防倒灌元件,输入端与所述整流二极管连接,用于防止所述防倒灌元件的输出端的电流倒灌到所述整流二极管所在的支路上,储释能元件,与所述整流二极管和负载连接,用于存储和释放电能量到所述负载;第一阻抗电路与所述储释能元件串联,用于限制所述储释能元件的充电电流;释放控制电路用于在储释能元件的电压大于预设值时,短路所述第一阻抗电路。以起到抑制尖峰电压的作用,并且由于储释能元件存储的能量能够被释放,不会逐渐累积而失去吸收作用,使得容易失效,可靠性高。


