授权公布号:CN218743518U
一种泵叶轮冲洗装置
有效
申请
2022-12-05
申请公布
1970-01-01
授权
2023-03-28
预估到期
2032-12-05
| 申请号 | CN202223239091.3 |
| 申请日 | 2022-12-05 |
| 授权公布号 | CN218743518U |
| 授权公告日 | 2023-03-28 |
| 分类号 | B08B3/02 |
| 分类 | 清洁; |
| 申请人名称 | 新洋丰农业科技股份有限公司 |
| 申请人地址 | 湖北省荆门市月亮湖北路附7号 |
专利法律状态
2023-03-28
授权
状态信息
授权
摘要
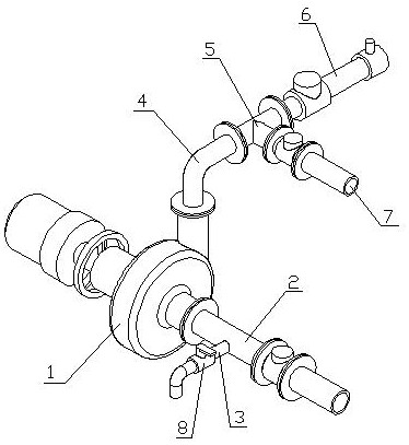
一种泵叶轮冲洗装置,它包括泥浆泵(1)、进液管道(2)、分支排水管(3)、出液管(4)、三通管(5)、反冲管道(6)和出液管道(7),进液管道(2)安装在泥浆泵(1)的进液口上,分支排水管(3)安装在进液管道(2)的管壁上,分支排水管(3)上设置有泄压阀(8),出液管(4)的进液口与泥浆泵(1)的出液口相连通,三通管(5)的进液口与出液管(4)的出液口相连通;优点是:在渣浆泵停机时能够迅速冲洗掉叶轮上的渣浆泵,清洗速度快,延长了设备使用周期,减轻工人劳动强度。


