授权公布号:CN115070418B
高效率的管件生产设备
有效
申请
2022-06-08
申请公布
2022-09-20
授权
2024-03-15
预估到期
2042-06-08
| 申请号 | CN202210645105.7 |
| 申请日 | 2022-06-08 |
| 申请公布号 | CN115070418A |
| 申请公布日 | 2022-09-20 |
| 授权公布号 | CN115070418B |
| 授权公告日 | 2024-03-15 |
| 分类号 | B23P23/00;B23Q7/00 |
| 分类 | 机床;不包含在其他类目中的金属加工; |
| 申请人名称 | 浙江海亮股份有限公司 |
| 申请人地址 | 浙江省绍兴市诸暨市店口镇中央路198号 |
专利法律状态
2024-03-15
授权
状态信息
授权
2022-09-20
公布
状态信息
公布
摘要
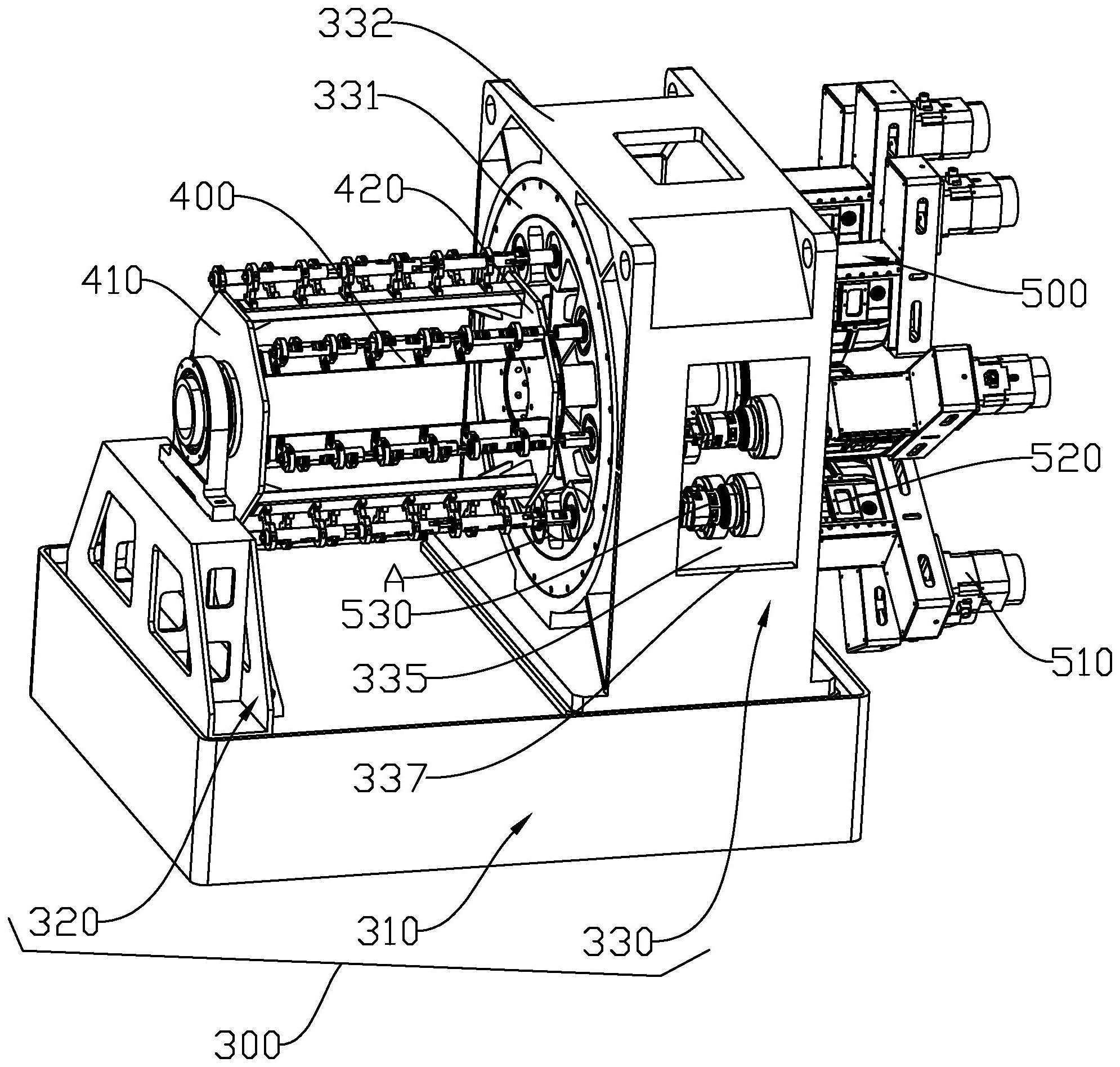
本发明公开了高效率的管件生产设备,属于高端设备领域,提高了管件的生产效率,减少设备的占地面积,本发明的高效率的管件生产设备,包括机架,机架包括座体、固定座和转动座,转动座包括第一转动座和第二转动座,固定座和第二转动座之间设有转动架,转动架上设有多个管料传送装置,第一转动座上设有多个加工工位,座体上设有电机,电机用于驱动转动架转动,加工工位包括驱动电机、气缸和机械臂,多个加工工位在转动架的周向上依次为夹料工位、粗搪工位、展外槽工位、粗展内槽工位、精展内槽工位、精搪内孔工位、切割工位和夹持工位,夹料工位用于夹持管料,管料位于切割工位进行切割时由夹持工位进行夹持。


