授权公布号:CN208675198U
一种低功耗断电、断线关阀电路
有效
申请
2018-09-03
申请公布
1970-01-01
授权
2019-03-29
预估到期
2028-09-03
| 申请号 | CN201821437168.9 |
| 申请日 | 2018-09-03 |
| 授权公布号 | CN208675198U |
| 授权公告日 | 2019-03-29 |
| 分类号 | H03K17/687;F16K31/04 |
| 分类 | 基本电子电路; |
| 申请人名称 | 北京慧怡科技有限责任公司 |
| 申请人地址 | 北京市顺义区高丽营镇文化营村北(临空二路1号) |
专利法律状态
2019-03-29
授权
状态信息
授权
摘要
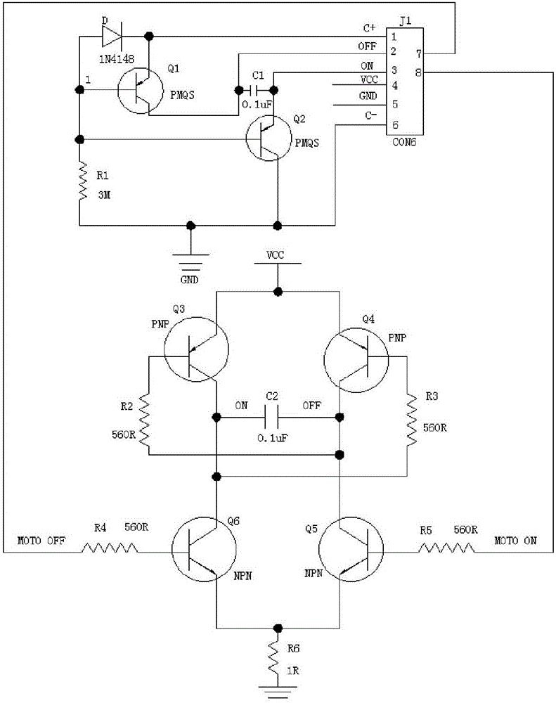
本实用新型公开了一种低功耗断电、断线关阀电路,包括水表插接件JI,所述水表插接件J1的引脚1分别和二极管D的负极、场效应管Q1的发射级相连接,所述水表插接件J1的引脚2分别和电容C1的一端、场效应管Q1的极电极相连接,所述水表插接件J1的引脚3分别和电容C1的另一端、场效应管Q2的发射极相连接。本实用新型中,彻底解决了机电分离式水表机械水表在井下控制部分悬挂在井边或墙壁上,信号线遭到破坏、信号线断线、信号线恶意剪断及电池线断电时,造成水表只用水无显示、无计量用水量的问题,此电路可以有效的关闭阀门保护水表,避免了白用水不计量用水量的难题,对供水管理部门减少了不必要的损失。


