授权公布号:CN209369694U
一种卷帘门用可调导轨
有效
申请
2018-10-17
申请公布
1970-01-01
授权
2019-09-10
预估到期
2028-10-17
| 申请号 | CN201821683226.6 |
| 申请日 | 2018-10-17 |
| 授权公布号 | CN209369694U |
| 授权公告日 | 2019-09-10 |
| 分类号 | E06B9/58 |
| 分类 | 一般门、窗、百叶窗或卷辊遮帘;梯子; |
| 申请人名称 | 上海宝产三和门业有限公司 |
| 申请人地址 | 上海市宝山区月罗公路988号 |
专利法律状态
2019-09-10
授权
状态信息
授权
摘要
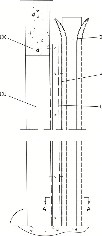
一种卷帘门用可调导轨,对称安装在建筑物室内侧门洞的两侧墙面上其分别包括:固定部件,为一个断面呈U形的型材,竖直安装在所述建筑物室内侧的墙面上,固定部件的U形底部通过若干螺栓固定于所述建筑物室内侧的墙面上;调整部件,为一个断面呈U形的型材,其开口侧与所述固定部件的开口侧相对,并包覆于该固定部件外,调整部件的两侧边通过若干螺栓与所述固定部件的两侧边连接;导轨,其断面呈U形,其一侧边通过若干螺栓与所述调整部件的U形底部连接,导轨的开口侧朝向建筑物门洞。在建筑物安装面与水平面发生倾斜时,通过调整固定部件与调整部件之间上、下两端的相对距离能有效解决倾斜给导轨安装带来的影响。


