授权公布号:CN218415789U
一种重启保护装置
有效
申请
2022-06-27
申请公布
1970-01-01
授权
2023-01-31
预估到期
2032-06-27
| 申请号 | CN202221623497.9 |
| 申请日 | 2022-06-27 |
| 授权公布号 | CN218415789U |
| 授权公告日 | 2023-01-31 |
| 分类号 | H02H3/033;H02H3/06;H02H3/02;H02H7/08 |
| 分类 | 发电、变电或配电; |
| 申请人名称 | 麦太保电动工具(中国)有限公司 |
| 申请人地址 | 上海市闵行区浦江工业园区三鲁路3585号7幢 |
专利法律状态
2023-01-31
授权
状态信息
授权
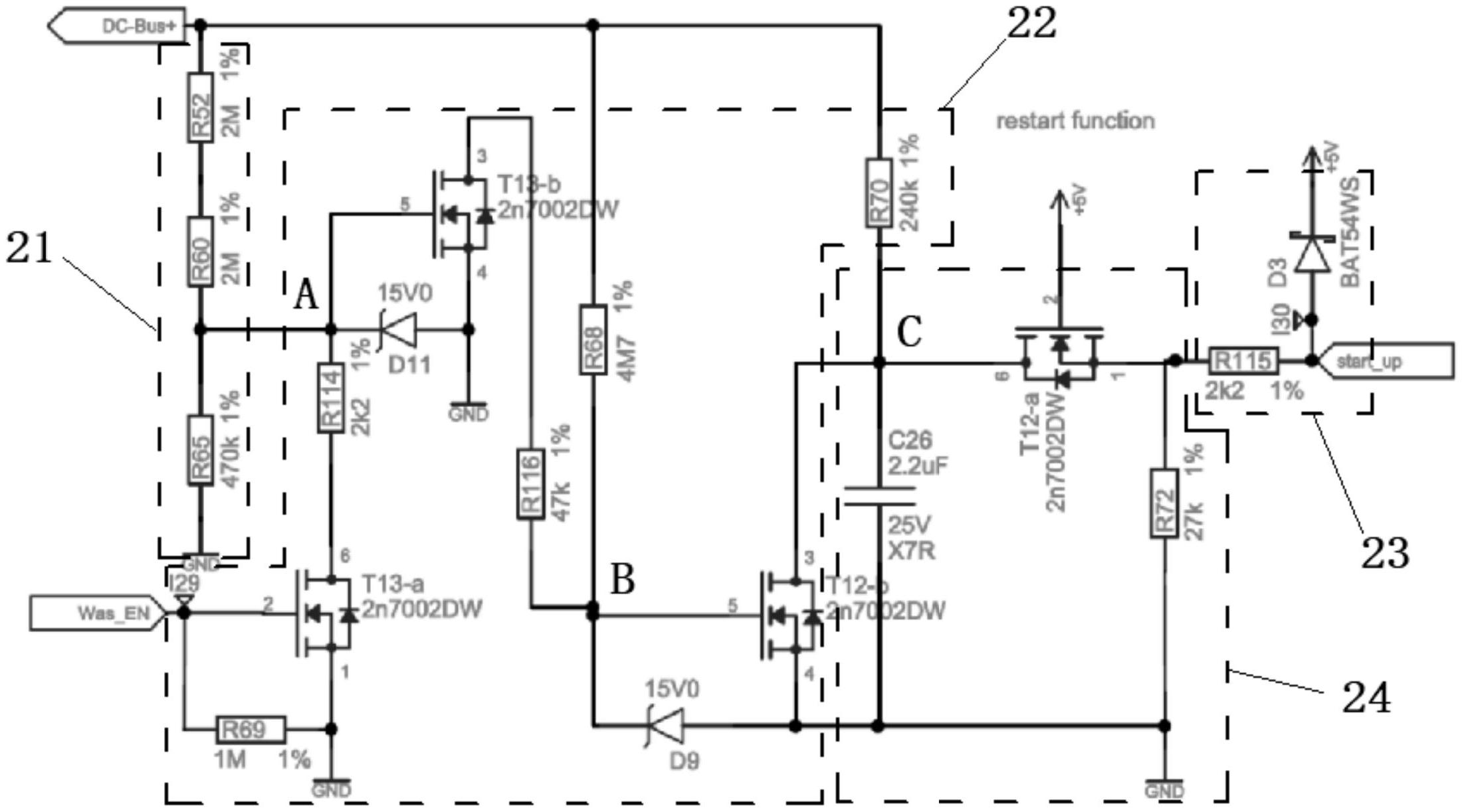
摘要
本实用新型涉及一种重启保护装置,涉及断电保护的领域,其包括可电连接电池包的电池包输入端、电连接电池包输入端的重启保护电路、以及依次通过单片机供电单元和启动开关电连接电池包输入端的单片机;单片机可向重启保护电路输出控制信号,且可接收并检测来自重启保护电路的模拟信号,单片机另可向外输出马达启动信号。本实用新型具有识别启动开关与电池包先后动作,从而识别先后顺序,可使得手持式工具更加安全,更加可靠。


