授权公布号:CN109763721B
一种防敲击双系统挂锁
有效
申请
2019-01-22
申请公布
2019-05-17
授权
2023-09-22
预估到期
2039-01-22
| 申请号 | CN201910059278.9 |
| 申请日 | 2019-01-22 |
| 申请公布号 | CN109763721A |
| 申请公布日 | 2019-05-17 |
| 授权公布号 | CN109763721B |
| 授权公告日 | 2023-09-22 |
| 分类号 | E05B67/22;E05B47/00;E05B15/10;E05B63/00 |
| 分类 | 锁;钥匙;门窗零件;保险箱; |
| 申请人名称 | 浙江浦江梅花锁业集团有限公司 |
| 申请人地址 | 浙江省金华市浦江县郑宅镇锁具工业园 |
专利法律状态
2024-02-06
专利权质押登记、变更及注销
状态信息
专利权质押登记;IPC(主分类):E05B67/22;登记号:Y2024980002381;登记日:20240119;出质人:浙江浦江梅花锁业集团有限公司;质权人:中国农业银行股份有限公司浦江县支行;发明名称:一种防敲击双系统挂锁;申请日:20190122;授权公告日:20230922
2023-09-22
授权
状态信息
授权
2019-06-11
实质审查的生效
状态信息
实质审查的生效;IPC(主分类):E05B67/22;申请日:20190122
2019-05-17
公布
状态信息
公布
摘要
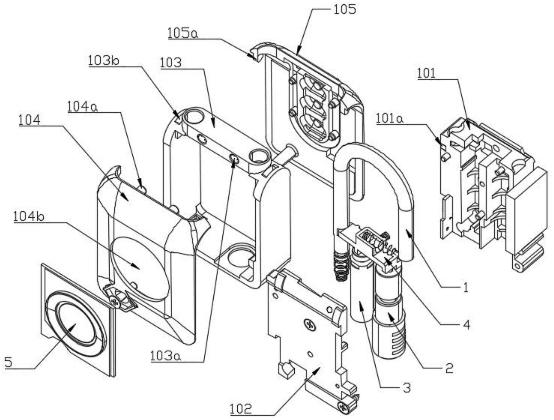
本发明涉及锁具技术领域,尤其是一种新型防敲击双系统挂锁。该新型防敲击双系统挂锁的锁舌设有用于限制所述锁舌横向移动脱离所述锁定缺口的防敲击限位部,所述锁体设有与该防敲击限位部对应的配合限位部,所述锁舌与锁体之间具有用于保持该防敲击限位部与该配合限位部之间配合的第二弹性保持部,所述锁舌可在所述锁体内旋转解除该防敲击限位部与该配合限位部之间的配合。在本发明中,锁舌设置了防敲击限位部,锁体设置了与防敲击限位部对应的配合限位部,在挂锁锁定状态时,防敲击限位部与配合限位部配合限制锁舌使之无法横向移动,因此锁体受到突然敲击快速移动时锁舌也不会脱离锁梁的锁定缺口,挂锁的安全性能高。


