授权公布号:CN216500114U
低压低流量雾化喷枪
有效
申请
2021-10-29
申请公布
1970-01-01
授权
2022-05-13
预估到期
2031-10-29
| 申请号 | CN202122636430.0 |
| 申请日 | 2021-10-29 |
| 授权公布号 | CN216500114U |
| 授权公告日 | 2022-05-13 |
| 分类号 | B05B7/04;B05B7/12;B05B9/047 |
| 分类 | 一般喷射或雾化;对表面涂覆液体或其他流体的一般方法〔2〕; |
| 申请人名称 | 佛山市南海定融风动工具实业有限公司 |
| 申请人地址 | 广东省佛山市南海区里水镇和顺和桂工业园 |
专利法律状态
2022-05-13
授权
状态信息
授权
摘要
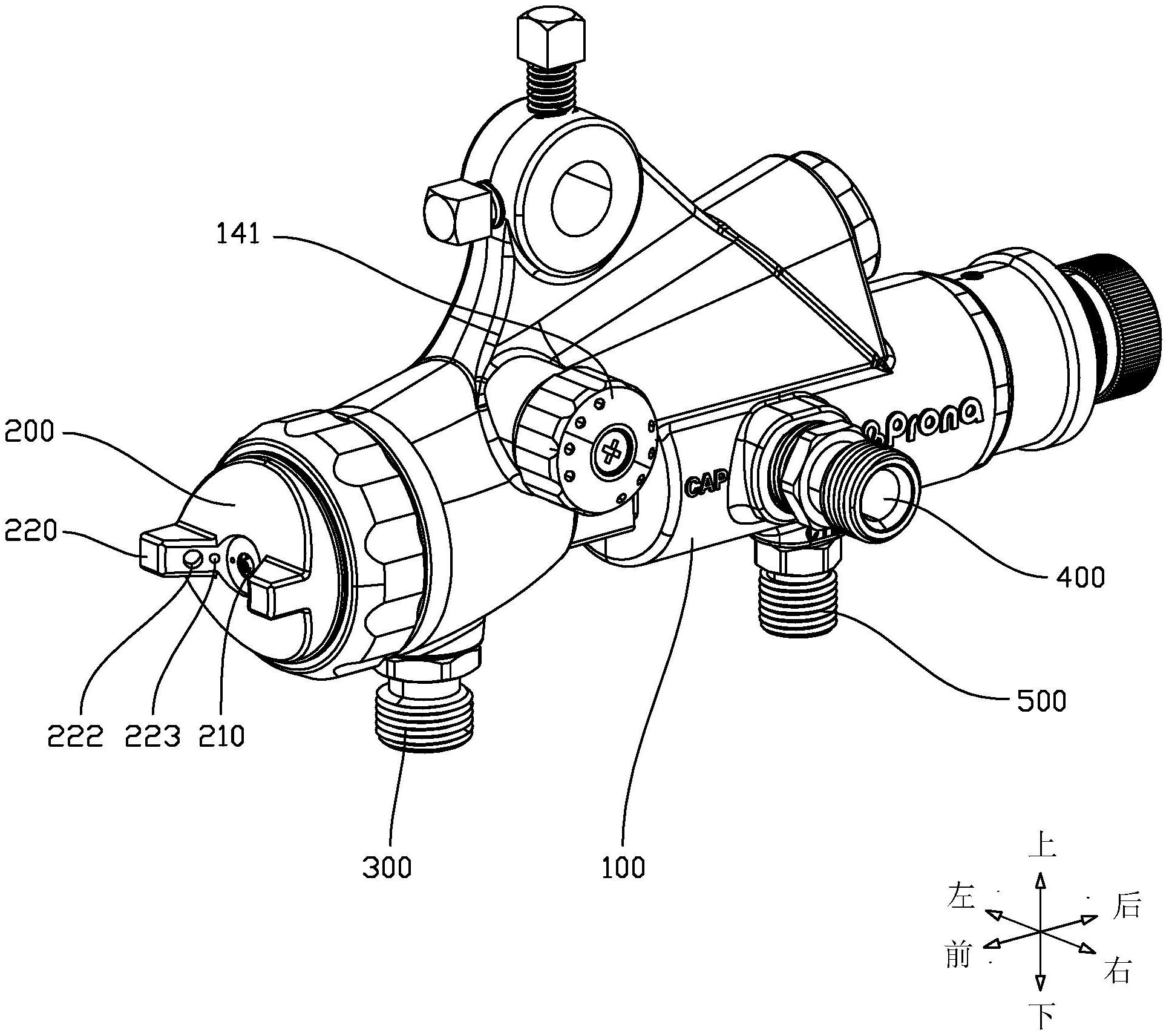
本实用新型公开了一种低压低流量雾化喷枪,包括枪体,所述枪体上设置有喷盖组件,所述枪体内设置有主通管和顶针,所述枪体上还设置有涂料通道与所述主通管连通;所述喷盖组件包括有中间喷嘴件,所述枪体后侧设置有活塞腔,所述活塞腔内设置有空气活塞阀;所述活塞腔为直线状腔体,所述活塞腔前侧的左右两侧设置有侧空气进气接头,所述活塞腔下侧设置有下空气进气接头,所述下空气进气接头位于所述侧空气进气接头后侧;通过采用直线状腔体的活塞腔配合侧空气进气接头、下空气进气接头设计,足以保证雾化喷枪在低压、低流量模式也能正常工作,减少涂料飞散,避免喷涂物被空气吹晃动,尤其适合要求附着力高的喷涂料。


