授权公布号:CN220605765U
一种双环竞争控制电路
有效
申请
2023-08-14
申请公布
1970-01-01
授权
2024-03-15
预估到期
2033-08-14
| 申请号 | CN202322188476.X |
| 申请日 | 2023-08-14 |
| 授权公布号 | CN220605765U |
| 授权公告日 | 2024-03-15 |
| 分类号 | H02M1/32 |
| 分类 | 发电、变电或配电; |
| 申请人名称 | 广州金升阳科技有限公司 |
| 申请人地址 | 广东省广州市黄埔区南云四路8号 |
专利法律状态
2024-03-15
授权
状态信息
授权
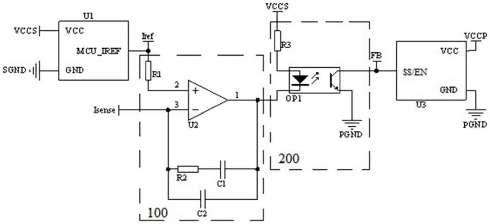
摘要
本实用新型公开了一种双环竞争控制电路,所述双环竞争控制电路包括采样检测单元、信号传输单元和功率控制器,所述采样检测单元的输出端通过所述信号传输单元连接至所述功率控制器的输入端;所述采样检测单元的第一输入端接入电流环基准信号,所述采样检测单元的第二输入端接入电流采样信号,所述采样检测单元在所述电流环基准信号大于所述电流采样信号时,输出环路调制信号使得所述功率控制器软启动。本实用新型通过采样检测单元能根据电流环基准信号对电流采样信号进行检测,从而能在开机时让功率控制器软启动,不仅能有效避免出现双环竞争的现象,还能提升开机瞬间的过流能力,使产品能够适应各种复杂的应用场景。


