授权公布号:CN220491227U
一种均流电路、电源模块及电源系统
有效
申请
2023-08-22
申请公布
1970-01-01
授权
2024-02-13
预估到期
2033-08-22
| 申请号 | CN202322272131.2 |
| 申请日 | 2023-08-22 |
| 授权公布号 | CN220491227U |
| 授权公告日 | 2024-02-13 |
| 分类号 | G05F1/56 |
| 分类 | 控制;调节; |
| 申请人名称 | 广州金升阳科技有限公司 |
| 申请人地址 | 广东省广州市黄埔区南云四路8号 |
专利法律状态
2024-02-13
授权
状态信息
授权
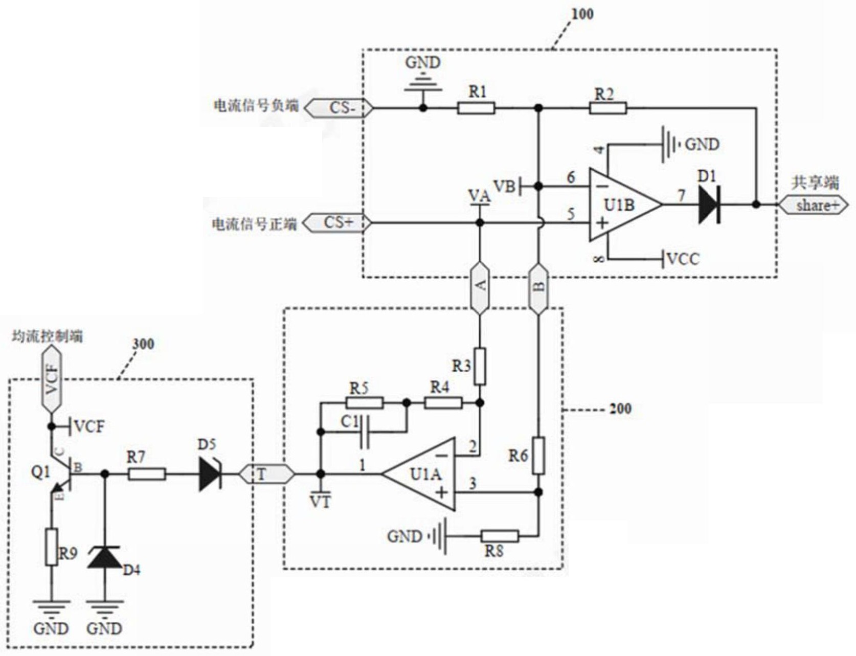
摘要
本实用新型涉及一种均流电路、电源模块及电源系统,所述均流电路包括采样放大电路、误差放大电路和电流转换电路;该电路实现了均流过程,配合简单外围大大降低甚至完全消除了负载电流大小对均流控制的影响,不仅提高了均流精度,并且能够在整个负载范围内均衡系统中每个并联使用的电源模块的负载电流,动态响应迅速,实现了全负载范围内精确均流,电路结构简单,环路稳定,应用灵活,易于实现良好的热分布设计和冗余设计,大幅提高了系统的可靠性。


