授权公布号:CN114228579B
一种可旋转折叠的安全座椅
有效
申请
2021-11-01
申请公布
2022-03-25
授权
2023-09-19
预估到期
2041-11-01
| 申请号 | CN202111284446.8 |
| 申请日 | 2021-11-01 |
| 申请公布号 | CN114228579A |
| 申请公布日 | 2022-03-25 |
| 授权公布号 | CN114228579B |
| 授权公告日 | 2023-09-19 |
| 分类号 | B60N2/28 |
| 分类 | 一般车辆; |
| 申请人名称 | 宁波惠尔顿婴童安全科技股份有限公司 |
| 申请人地址 | 浙江省宁波市江北区皇吉浦路276号 |
专利法律状态
2023-09-19
授权
状态信息
授权
2022-04-12
实质审查的生效
状态信息
实质审查的生效;IPC(主分类):B60N2/28;申请日:20211101
2022-03-25
公布
状态信息
公布
摘要
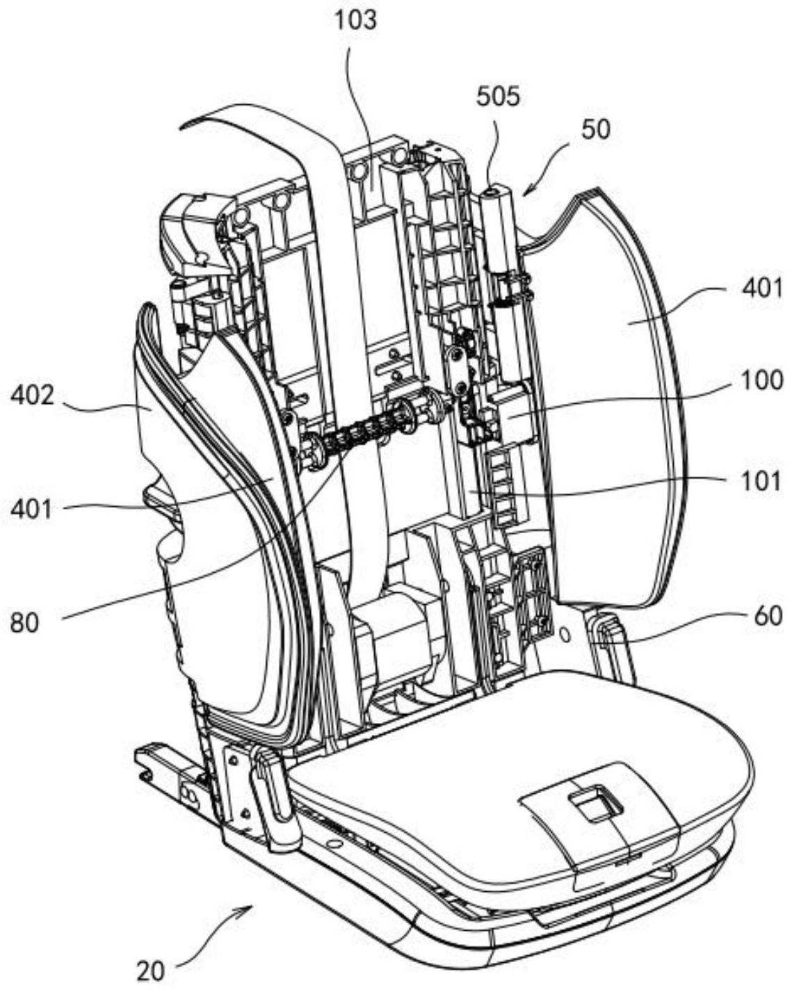
本发明公开了一种可旋转折叠的安全座椅,包括:座椅底座,用于安装座椅坐垫,所述座椅底座包括底座支架;座椅靠背,用于安装座椅靠垫,所述座椅靠背包括靠背支架,所述靠背支架与所述底座支架铰接以使得所述靠背支架能够相对于所述底座支架活动至第一位置和第二位置,当所述靠背支架处于第一位置的状态下,所述座椅底座与所述座椅靠背呈相对折叠状态;锁紧机构,设置于所述座椅底座与座椅靠背的连接处,所述锁紧机构用于对所述底座支架和靠背支架锁紧定位以使得所述靠背支架定位于所述第二位置。本发明可以提升安全座椅使用的便利性。


