授权公布号:CN215653418U
一种恒定电流脉冲输出方式的按摩仪电源电路
有效
申请
2020-11-06
申请公布
1970-01-01
授权
2022-01-28
预估到期
2030-11-06
| 申请号 | CN202022551684.8 |
| 申请日 | 2020-11-06 |
| 授权公布号 | CN215653418U |
| 授权公告日 | 2022-01-28 |
| 分类号 | A61N1/36 |
| 分类 | 医学或兽医学;卫生学; |
| 申请人名称 | 上海智觅智能科技有限公司 |
| 申请人地址 | 上海市虹口区霍山路170号3幢10楼375室 |
专利法律状态
2022-01-28
授权
状态信息
授权
摘要
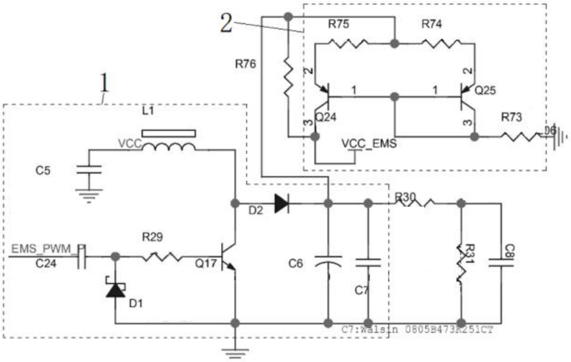
本实用新型涉及按摩仪技术领域,尤其涉及一种恒定电流脉冲输出方式的按摩仪电源电路,一种恒定电流脉冲输出方式的按摩仪电源电路,包括boost升压电路和镜像恒流源电路,所述boost升压电路的输出端分别连接有电阻R30和电阻R31,且电阻R30和电阻R31的输出端均连接有电容C8。本实用新型中,将常用的电压型脉冲输出方式改成电流型脉冲输出方式,电流型脉冲能在不同人体皮肤阻抗条件下,输出相同的脉冲电流,利用三极管、二极管,电阻、电容、电感,实现恒定电流脉冲输出的按摩仪电路,相比市面上的按摩仪,电流型脉冲按摩方式,能更好地适应人体的阻抗差异,获得更为一致的使用感受,应用范围也更为广泛。


