授权公布号:CN114132146B
卡车空调回风智能调节电路
有效
申请
2021-12-06
申请公布
2022-03-04
授权
2024-03-12
预估到期
2041-12-06
| 申请号 | CN202111511586.4 |
| 申请日 | 2021-12-06 |
| 申请公布号 | CN114132146A |
| 申请公布日 | 2022-03-04 |
| 授权公布号 | CN114132146B |
| 授权公告日 | 2024-03-12 |
| 分类号 | B60H1/00 |
| 分类 | 一般车辆; |
| 申请人名称 | 安徽江淮汽车集团股份有限公司 |
| 申请人地址 | 安徽省合肥市肥西县经开区始信路669号 |
专利法律状态
2024-03-12
授权
状态信息
授权
2022-03-22
实质审查的生效
状态信息
实质审查的生效;IPC(主分类):B60H1/00;申请日:20211206
2022-03-04
公布
状态信息
公布
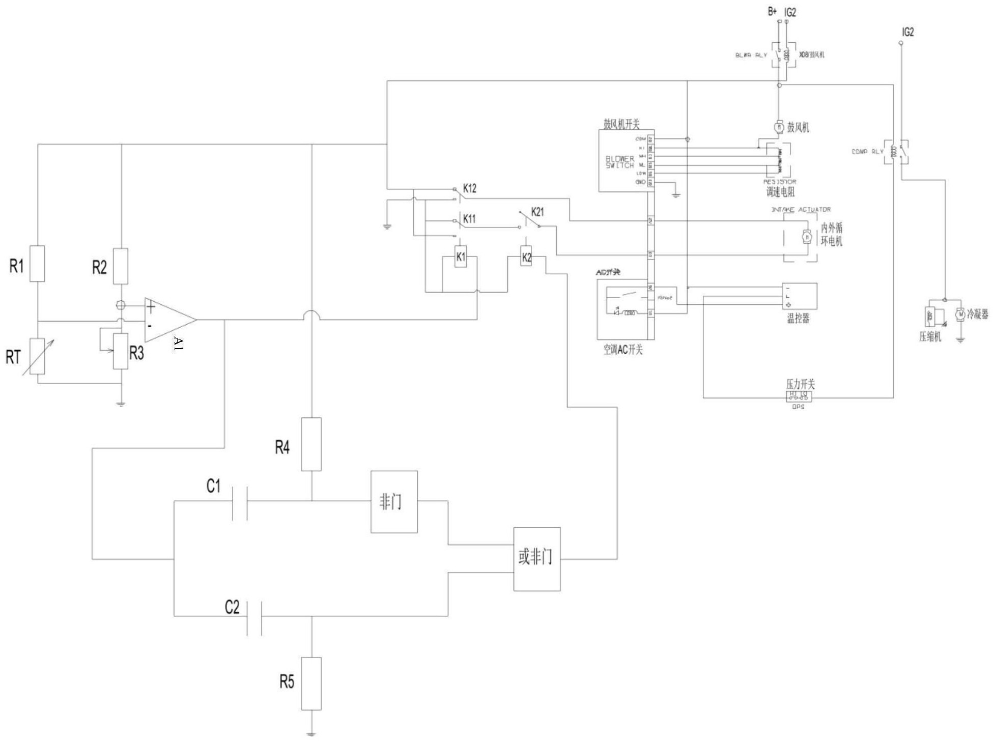
摘要
本发明公开了一种卡车空调回风智能调节电路,其包括:感应电阻RT、比较电阻R3、电压比较器A1、非门、或非门、第一继电器K1、第二继电器K2、第一转向开关K11、第二转向开关K12、开关K21,电压比较器分别与感应电阻RT、比较电阻、非门、或非门和第一继电器连接,第一继电器分别与第一转向开关和第二转向开关连接;非门与或非门、第一转向开关和第二转向开关连接,或非门与第二继电器连接;第二继电器分别与开关、第一转向开关和第二转向开关连接。本发明的卡车空调回风智能调节电路,在CO2浓度与正常值偏差较大时,控制内外循环的切换,自动启动空调系统进行通风,实现驾驶室内CO2浓度的控制,提升了整车的安全性。


