授权公布号:CN216519273U
一种具有自锁式防尘罩的汽车传动轴突缘总成
有效
申请
2021-12-13
申请公布
1970-01-01
授权
2022-05-13
预估到期
2031-12-13
| 申请号 | CN202123139884.3 |
| 申请日 | 2021-12-13 |
| 授权公布号 | CN216519273U |
| 授权公告日 | 2022-05-13 |
| 分类号 | F16D3/26;F16D3/84 |
| 分类 | 工程元件或部件;为产生和保持机器或设备的有效运行的一般措施;一般绝热; |
| 申请人名称 | 台州万洲机械股份有限公司 |
| 申请人地址 | 浙江省台州市玉环县大麦屿街道普青工业区 |
专利法律状态
2023-06-06
专利权质押合同登记的生效、变更及注销
状态信息
专利权质押合同登记的生效;IPC(主分类):F16D3/26;登记号:Y2023330000935;登记生效日:20230519;出质人:台州万洲机械股份有限公司;质权人:中国农业银行股份有限公司玉环市支行;实用新型名称:一种具有自锁式防尘罩的汽车传动轴突缘总成;申请日:20211213;授权公告日:20220513
2022-05-13
授权
状态信息
授权
摘要
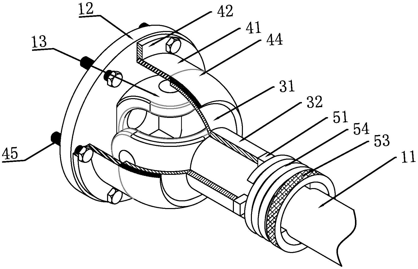
本实用新型公开了一种具有自锁式防尘罩的汽车传动轴突缘总成,包括传动轴本体,所述传动轴本体的端部设有圆盘座,所述圆盘座与传动轴本体间设有突缘结构,所述突缘结构上设有罩在突缘结构上的球弧罩一,所述球弧罩一的外壁上活动连接有球弧罩二,所述球弧罩二靠近圆盘座的一侧同轴固定连接有筒罩;优选的,所述圆盘座的边缘上贯穿有均匀排列的通孔一,优选的,所述圆盘座的边缘上贯穿有均匀排列的通孔一,所述连接环上开设有均匀排列的通孔二,本实用新型通过设置活动连接的球弧罩一与球弧罩二将汽车凸缘结构包裹住,达到了防尘的效果,以解决技术背景中提出灰尘颗粒增加了摩擦并容易使突缘部件磨损的技术问题。


