授权公布号:CN102064704B
一种单路多电压输出的电源控制方法及装置
有效
申请
2010-12-27
申请公布
2011-05-18
授权
2014-05-28
预估到期
2030-12-27
| 申请号 | CN201010615704.1 |
| 申请日 | 2010-12-27 |
| 申请公布号 | CN102064704A |
| 申请公布日 | 2011-05-18 |
| 授权公布号 | CN102064704B |
| 授权公告日 | 2014-05-28 |
| 分类号 | H02M3/335;H02M3/156 |
| 分类 | 发电、变电或配电; |
| 申请人名称 | 东莞市奇立电源有限公司 |
| 申请人地址 | 广东省东莞市石碣镇单屋工业区 |
专利法律状态
2014-05-28
授权
状态信息
授权
2012-01-04
实质审查的生效
状态信息
实质审查的生效IPC(主分类):H02M 3/335申请日:20101227
2011-05-18
公布
状态信息
公布
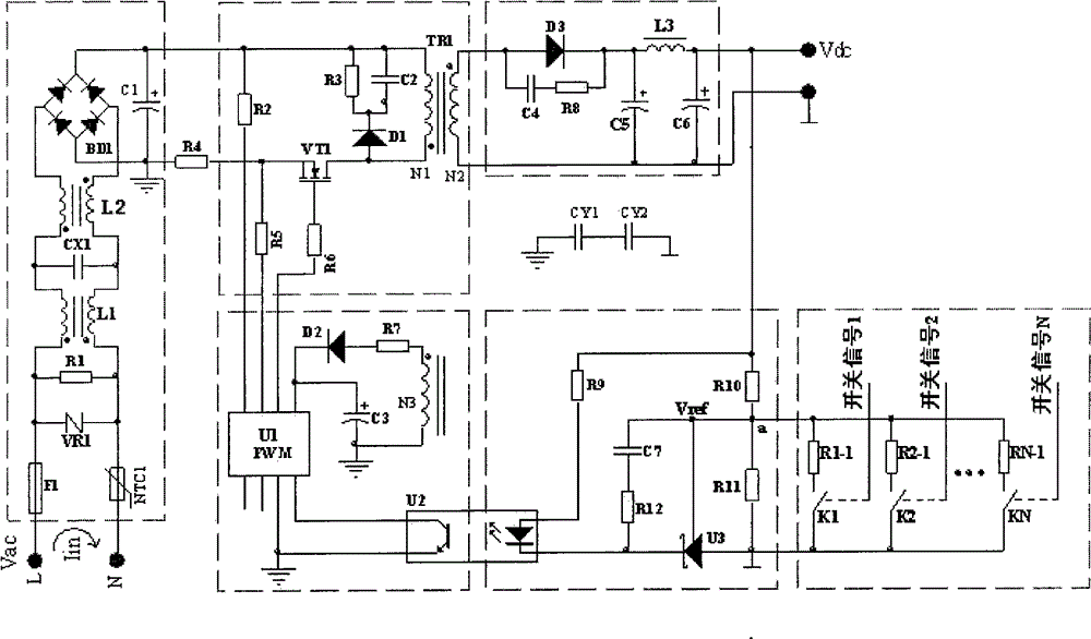
摘要
本发明公开了一种单路多电压输出的电源控制方法及装置,其包括PWM控制电路、功率转换电路、输出整流滤波电路、电压设置电路和电压设置调整控制电路,利用电压设置调整控制电路,电压设置电路可对PWM控制电路输出的振荡信号占空比进行控制,从而改变电源电压的输出,本发明在不增加其它附加控制、操作的情况下,利用单路输出电源则能满足负载不同所需的电压要求,解决需用多个电源实行不同电压的输出或将电源做成多路输出、通过控制转换、有选择地给负载供电的问题,节省了空间与成本,所需技术要求更为简单。


