授权公布号:CN203673060U
一种通用型载波模块检测工装
失效
申请
2013-12-31
申请公布
1970-01-01
授权
2014-06-25
预估到期
2023-12-31
| 申请号 | CN201320889251.0 |
| 申请日 | 2013-12-31 |
| 授权公布号 | CN203673060U |
| 授权公告日 | 2014-06-25 |
| 分类号 | G01R35/04 |
| 分类 | 测量;测试; |
| 申请人名称 | 北京博纳电气股份有限公司 |
| 申请人地址 | 北京市昌平区科技园区中兴路10号1号楼A201室 |
专利法律状态
2024-01-19
专利权的终止
状态信息
专利权有效期届满;IPC(主分类):G01R 35/04;专利号:ZL2013208892510;申请日:20131231;授权公告日:20140625;终止日期:
2014-06-25
授权
状态信息
授权
摘要
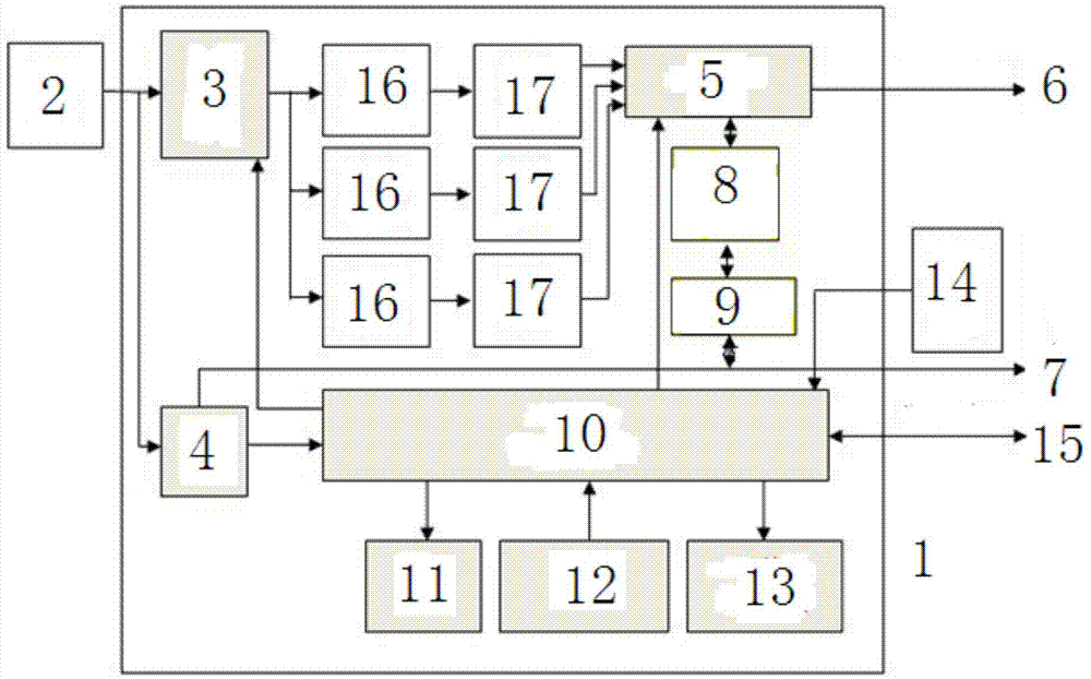
本实用新型公开了一种通用型载波模块检测工装,包括外壳(1)和外接电源(2),外接电源(2)分别与安装在外壳(1)内的电源开关控制电路(3)和内部电源(4)电气连接,电源开关控制电路(3)通过调整模块与ABC切换电路(5)连接,ABC切换电路(5)还与外壳(4)上的强电接口(6)连接,内部电源(4)上设有用于连接外壳(1)外被测模块的接线(7),在ABC切换电路(5)与内部电源(4)上的接线(7)之间接入由衰减器(8)和抄控器(9)串联形成的支路。本实用新型的有益效果是,可适用于多个厂家生产的载波抄表模块检测,操作简单,适用范围广。


