授权公布号:CN207946461U
一种具有身份识别功能的单向费控智能电能表
有效
申请
2017-12-09
申请公布
1970-01-01
授权
2018-10-09
预估到期
2027-12-09
| 申请号 | CN201721710397.9 |
| 申请日 | 2017-12-09 |
| 授权公布号 | CN207946461U |
| 授权公告日 | 2018-10-09 |
| 分类号 | G01R11/56 |
| 分类 | 测量;测试; |
| 申请人名称 | 北京博纳电气股份有限公司 |
| 申请人地址 | 北京市昌平区龙城花园南北京1033信箱 |
专利法律状态
2018-10-09
授权
状态信息
授权
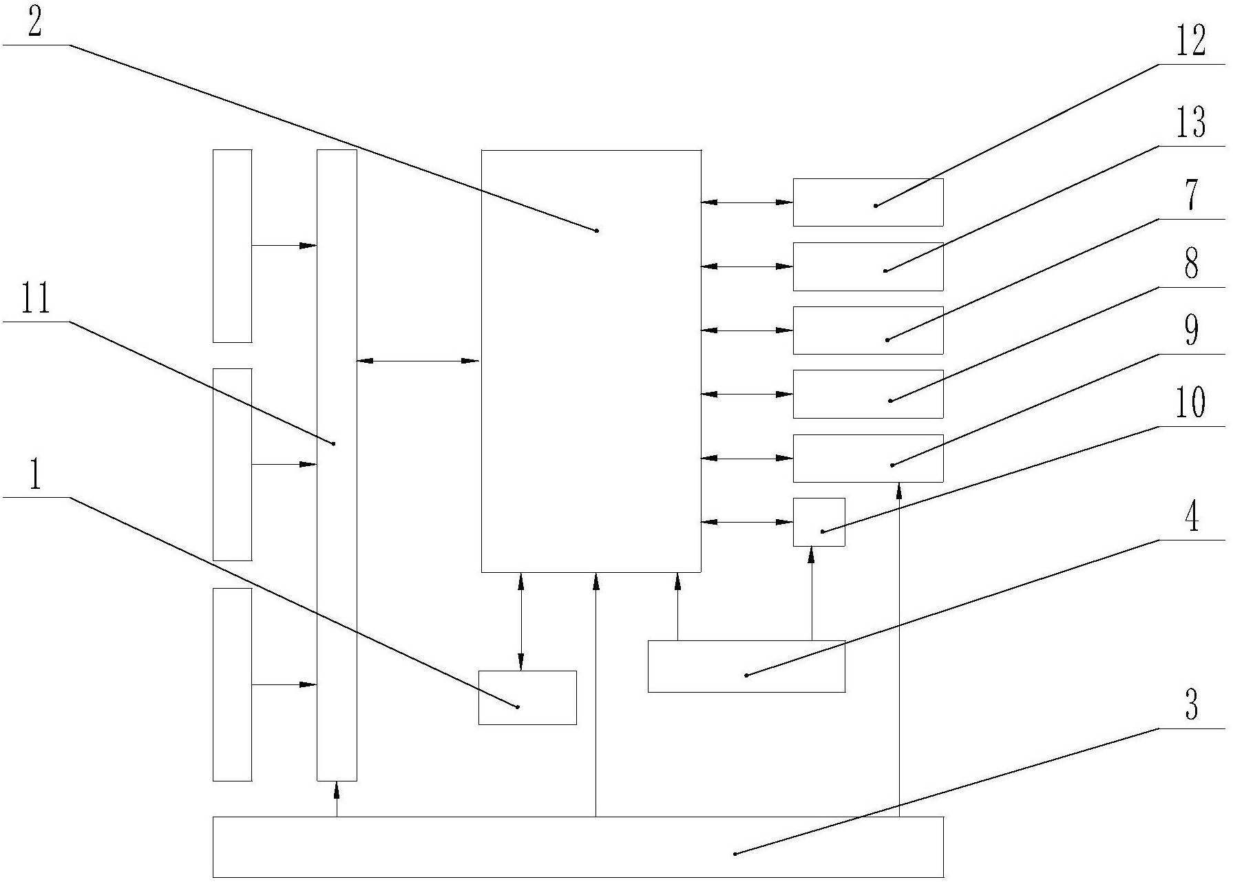
摘要
本实用新型公开了一种具有身份识别功能的单向费控智能电能表,包括嵌入式安全控制模块与微控制单元通过电路板上的覆铜导线进行电气连接,所述微控制单元分别与波通讯单元、负荷控制单元、按键控制单元、红外通讯单元、485通讯单元、液晶显示单元和电能计量单元通过电路板上的覆铜导线进行电气连接。本实用新型的有益效果是,具有身份识别功能,具有计量精度高、功耗低、性能稳定、安全可靠、使用方便等特点,可以达到1级以上计量精度,优于国家电网标准要求的2级计量精度,可广泛应用于电力行业的居民用电计量、用电信息采集等领域。


