授权公布号:CN218539566U
一种高效蛋白质分离装置
有效
申请
2022-11-01
申请公布
1970-01-01
授权
2023-02-28
预估到期
2032-11-01
| 申请号 | CN202222890918.0 |
| 申请日 | 2022-11-01 |
| 授权公布号 | CN218539566U |
| 授权公告日 | 2023-02-28 |
| 分类号 | C07K1/14;B01F33/80;B01F33/83 |
| 分类 | 有机化学〔2〕; |
| 申请人名称 | 浙江惠嘉生物科技股份有限公司 |
| 申请人地址 | 浙江省湖州市安吉县梅溪镇晓墅工业功能区 |
专利法律状态
2023-02-28
授权
状态信息
授权
摘要
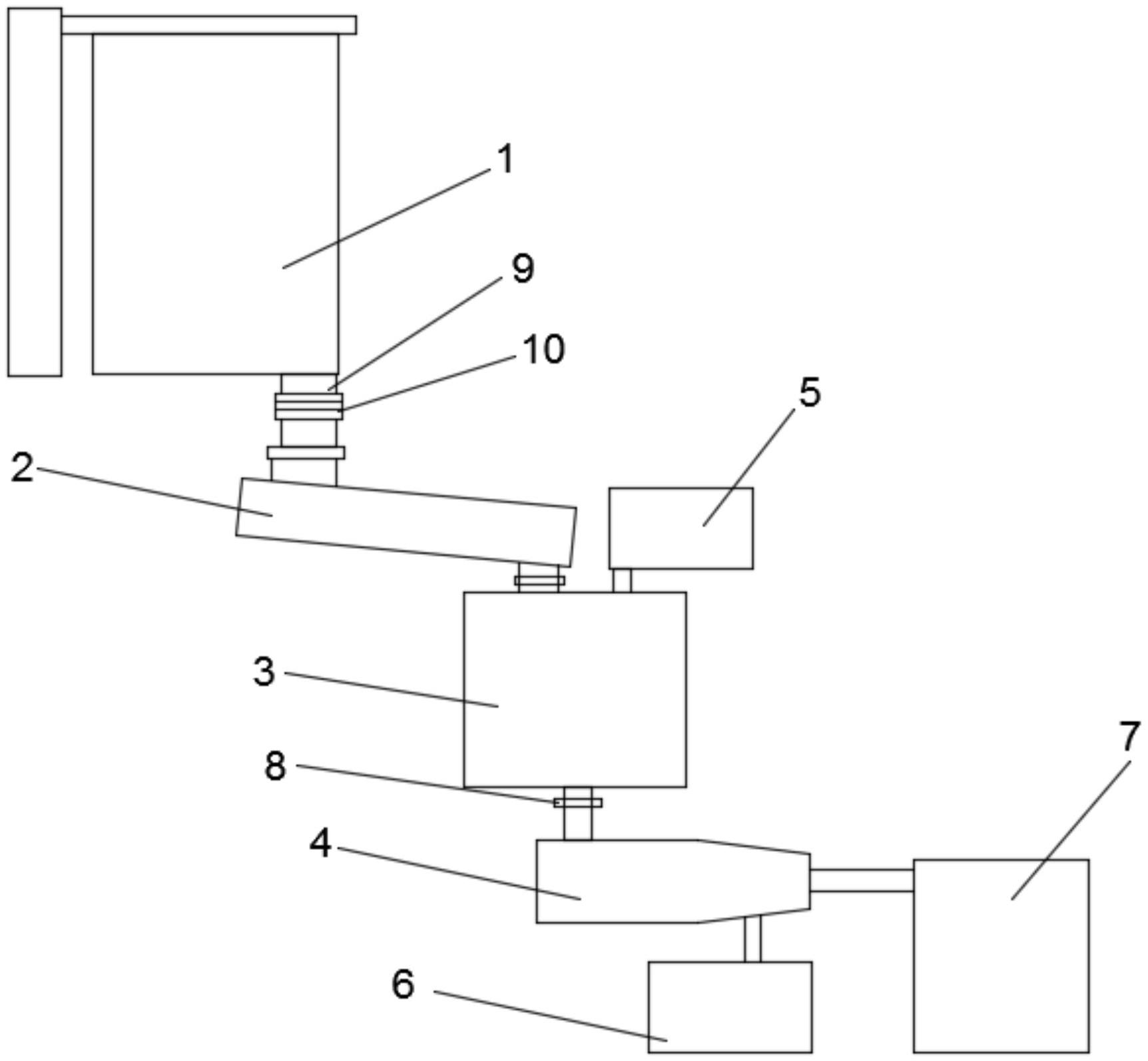
本实用新型为一种高效蛋白质分离装置,包括依次连接的高速组织捣碎机、挤出机、搅拌混合釜和卧螺离心机,挤出机外部还包覆有电加热装置,搅拌混合釜上还连接有盐溶液存储罐,卧螺离心机包括液体出料口和固体出料口,液体出料口与一个液体回收罐连接,固体出料口与一个固体回收罐连接。本实用新型将高速组织捣碎机、挤出机、搅拌混合釜和卧螺离心机串联在了一起,不仅可以一次填料就完成蛋白质的分离工序更节约了整体的工序时间,并且通过对挤出机的加热使挤出机保持在40℃左右的温度从而预先使一些杂质蛋白质变性。


