授权公布号:CN214506545U
一种具有大通流集成式电源控制系统的二合一防雷器
有效
申请
2021-05-24
申请公布
1970-01-01
授权
2021-10-26
预估到期
2031-05-24
| 申请号 | CN202121118692.1 |
| 申请日 | 2021-05-24 |
| 授权公布号 | CN214506545U |
| 授权公告日 | 2021-10-26 |
| 分类号 | H02H9/00;H02H9/04;H02H9/06;H02H9/02;H02H7/00 |
| 分类 | 发电、变电或配电; |
| 申请人名称 | 广东安迅防雷科技股份有限公司 |
| 申请人地址 | 广东省深圳市龙岗区布吉街道上水径下七块达成工业园研发综合楼第四层 |
专利法律状态
2021-10-26
授权
状态信息
授权
摘要
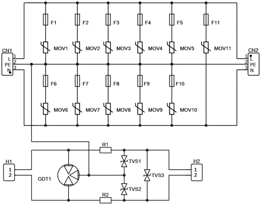
本实用新型公开了一种具有大通流集成式电源控制系统的二合一防雷器,该二合一防雷器包括外壳及设于外壳内的电路板,所述电路板上设置有防雷电路,所述防雷电路具有电源输入端、电源输出端、控制信号输入端和控制信号输出端,所述电源输入端的火线端L、地线端PE、零线端N和所述电源输出端的火线端L、地线端PE、零线端N对应互接,所述防雷电路还包括大通流电源电路和差模两级防护电路。本实用新型大通流集成式电源控制二合一防雷器,是根据IEC、GB标准规范中的防雷要求和红外报警系统的具体特点量身打造的专用防雷器。它集电源防雷器、控制信号线路防雷器于一体,各部分均采用多级联动式结构设计,具有多级保护功能。


