授权公布号:CN210021208U
一氧化碳制乙醇的蒸馏节能系统
有效
申请
2019-04-24
申请公布
1970-01-01
授权
2020-02-07
预估到期
2029-04-24
| 申请号 | CN201920566259.0 |
| 申请日 | 2019-04-24 |
| 授权公布号 | CN210021208U |
| 授权公告日 | 2020-02-07 |
| 分类号 | B01D3/00;B01D3/14;C07C29/152;C07C29/80;C07C31/08 |
| 分类 | 一般的物理或化学的方法或装置; |
| 申请人名称 | 中国轻工业西安设计工程有限责任公司 |
| 申请人地址 | 陕西省西安市碑林区东大街8号商联大厦4楼 |
专利法律状态
2020-02-07
授权
状态信息
授权
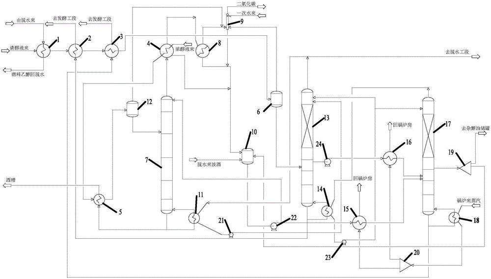
摘要
本实用新型公开了一氧化碳制乙醇的蒸馏节能系统,包括粗馏塔Ⅰ、由粗镏塔Ⅱ/精馏塔Ⅱ组成的复合塔、精馏塔Ⅰ,以及与之配套的再沸器、冷凝器、换热器、贮罐、真空泵、和输送泵等;利用锅炉来蒸汽通过精塔Ⅰ再沸器加热精馏塔Ⅰ;精馏塔Ⅰ的塔顶酒精蒸汽供给复合塔加热;复合塔的塔顶酒精蒸汽供给粗馏塔Ⅰ加热;粗馏塔Ⅰ的塔顶酒精蒸汽作为发酵浓醪液第一级预热,粗馏塔Ⅰ的底部酒糟作为浓醪液第二级预热。该蒸馏节能系统采用合理的蒸馏热偶合技术和三级差压蒸馏技术,能够充分利用酒精生产中的可利用能源偶合,使蒸馏能耗比常规蒸馏减少20%左右。


