授权公布号:CN211263178U
一种林下山参整支干品无损鉴别的近红外检测仪
有效
申请
2019-12-23
申请公布
1970-01-01
授权
2020-08-14
预估到期
2029-12-23
| 申请号 | CN201922334955.1 |
| 申请日 | 2019-12-23 |
| 授权公布号 | CN211263178U |
| 授权公告日 | 2020-08-14 |
| 分类号 | G01N21/359 |
| 分类 | 测量;测试; |
| 申请人名称 | 辽宁上药好护士药业(集团)有限公司 |
| 申请人地址 | 辽宁省本溪市桓仁县五女山经济开发区泰山路6号 |
专利法律状态
2020-08-14
授权
状态信息
授权
摘要
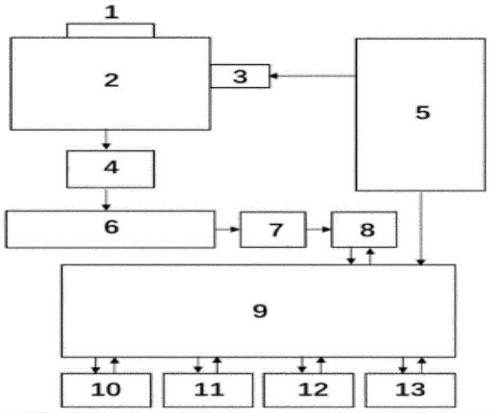
本实用新型涉及林下山参无损鉴别技术领域,尤其涉及一种林下山参整支干品无损鉴别的近红外检测仪,其结构为:漫反射光收集系统上设置有检测口,光源安装在漫反射光收集系统中,且能够为检测口提供检测光线;漫反射光收集系统、分光系统,光电传感器,A/D转换器、数字放大器,控制模块依次连接;电源和光源、控制模块均连接;温度控制传感器、光谱数据寄存传输器、计算模块、结果输出模块均与控制模块连接。通过设计的这种便携式的近红外光谱装置,可以实现深入到林下山参产地,在不破坏待测样品的前提下,就可以完成数据采集工作,使得检测工作的成本显著降低。


