授权公布号:CN211263179U
一种林下山参粉末无损鉴别的近红外检测仪
有效
申请
2019-12-23
申请公布
1970-01-01
授权
2020-08-14
预估到期
2029-12-23
| 申请号 | CN201922336367.1 |
| 申请日 | 2019-12-23 |
| 授权公布号 | CN211263179U |
| 授权公告日 | 2020-08-14 |
| 分类号 | G01N21/359;G01N21/3563 |
| 分类 | 测量;测试; |
| 申请人名称 | 辽宁上药好护士药业(集团)有限公司 |
| 申请人地址 | 辽宁省本溪市桓仁县五女山经济开发区泰山路6号 |
专利法律状态
2020-08-14
授权
状态信息
授权
摘要
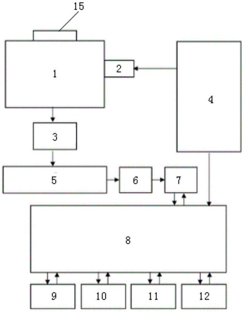
本实用新型涉及人参鉴别技术领域,尤其涉及一种林下山参粉末无损鉴别的近红外检测仪,其结构为:漫反射光收集系统上设置有检测口,光源安装在漫反射光收集系统中,且能够为检测口提供检测光线;漫反射光收集系统、分光器,光电传感器,A/D转换器、数字放大器,控制模块依次连接;电源和光源、控制模块均连接;温度控制传感器、光谱数据寄存传输器、计算模块、结果输出模块均与控制模块连接;载样装置为透明的具有腔室的结构,且具有开口,以便于盛装山参粉末后放置在检测口实现山参粉末的光学检测。通过本实用新型的这种便携式的近红外光谱装置,能够方便地对林下山参进行采样,以完成数据采集工作,便于后期进行林下山参的鉴定。


