授权公布号:CN220382785U
一种热插拔延时供电电路
有效
申请
2023-06-14
申请公布
1970-01-01
授权
2024-01-23
预估到期
2033-06-14
| 申请号 | CN202321519751.5 |
| 申请日 | 2023-06-14 |
| 授权公布号 | CN220382785U |
| 授权公告日 | 2024-01-23 |
| 分类号 | H02J7/00;H02H9/08 |
| 分类 | 发电、变电或配电; |
| 申请人名称 | 北京智米科技有限公司 |
| 申请人地址 | 北京市海淀区学清路18号6幢3层6312室 |
专利法律状态
2024-01-23
授权
状态信息
授权
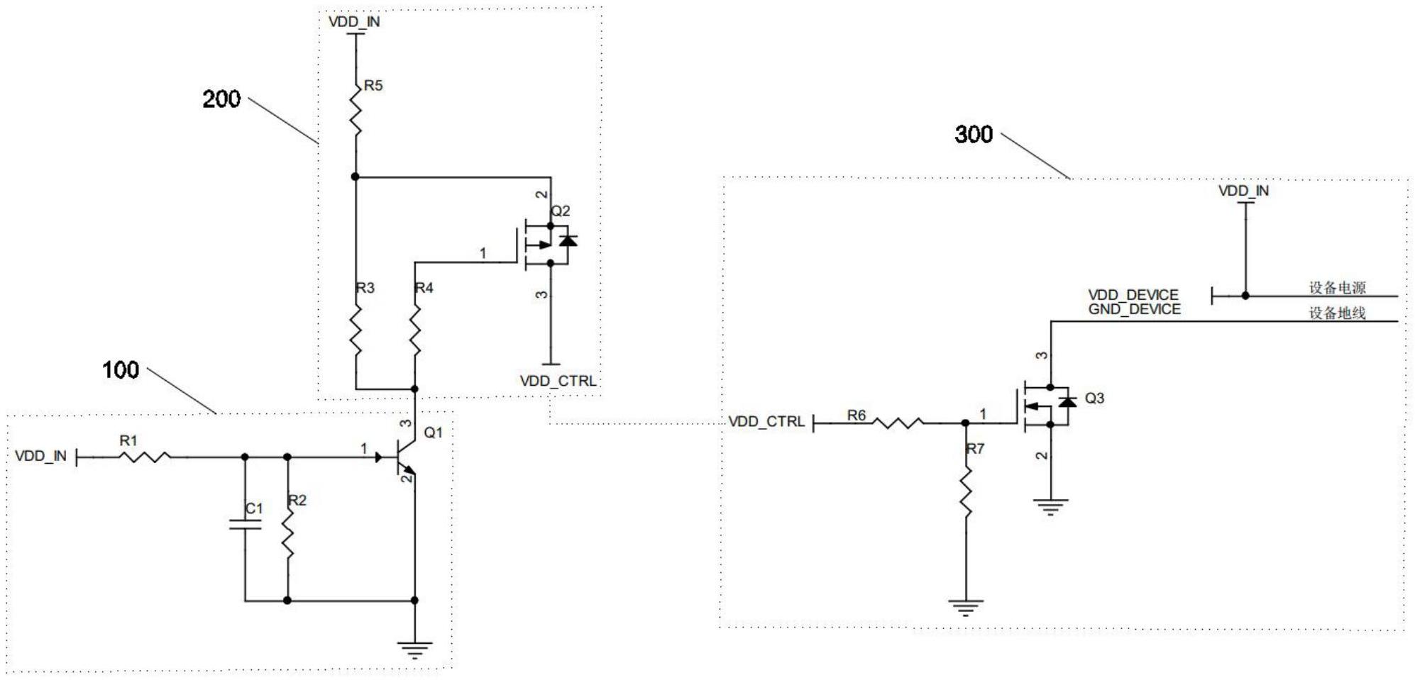
摘要
本申请提供一种热插拔延时供电电路,包括设置于用电部分上的充电延时单元、一级控制单元以及二级控制单元,且充电延时单元与用电部分的电连接端同步与电源部分的电连接端电接触或分离,通过充电延时单元延时触发一级控制单元导通,一级控制单元控制二级控制单元导通,二级控制单元控制用电部分的地线与电源部分的地线相导通,即延时电路、低压控制电路、高压控制电路以及用电部分回路依次控制导通,从而实现延时供电,在延时时间内,用电部分与电源部分的金属触点可充分接触,保证金属接触面,避免产生电火花,保证设备使用寿命。


