授权公布号:CN212772085U
一种道闸机芯及道闸
有效
申请
2020-06-16
申请公布
1970-01-01
授权
2021-03-23
预估到期
2030-06-16
| 申请号 | CN202021114883.6 |
| 申请日 | 2020-06-16 |
| 授权公布号 | CN212772085U |
| 授权公告日 | 2021-03-23 |
| 分类号 | E01F13/06 |
| 分类 | 道路、铁路或桥梁的建筑; |
| 申请人名称 | 广东艾科智泊科技股份有限公司 |
| 申请人地址 | 广东省佛山市南海区桂城街道深海路17号瀚天科技城A区3号楼三楼302单元 |
专利法律状态
2021-03-23
授权
状态信息
授权
摘要
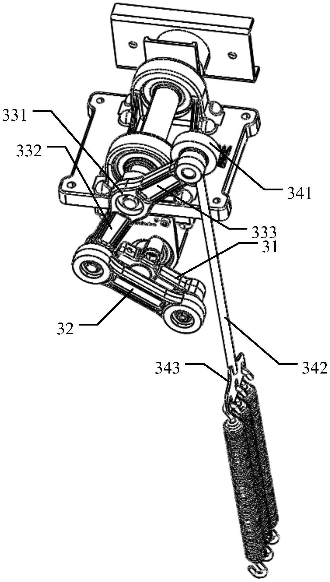
本实用新型公开了一种道闸机芯及道闸,采用由中间连接部以及对称设置的第一连接臂及第二连接臂组成的对称杆,动力杆、传动杆、对称杆及弹簧连接杆组成传动连杆组件,动力组件通过传动连杆组件驱动主轴组件的方式驱动闸杆动作,具有结构简单的特点,而且通过简单调换传动杆及弹簧连接杆在对称杆的位置即可实现闸杆换向。本实用新型道闸机芯,包括:主轴组件、动力组件、传动连杆组件及弹簧组件;所述主轴组件包括轴承安装座、第一轴承及主轴;所述动力组件包括电机及电机安装座;所述传动连杆组件包括动力杆、传动杆、对称杆及弹簧连接杆;所述主轴两端分别与所述中间连接部及闸杆连接。


