授权公布号:CN112434844B
基于凸包计算和遗传算法排序线网的新开及延长方法
有效
申请
2020-11-10
申请公布
2021-03-02
授权
2024-01-26
预估到期
2040-11-10
| 申请号 | CN202011247642.3 |
| 申请日 | 2020-11-10 |
| 申请公布号 | CN112434844A |
| 申请公布日 | 2021-03-02 |
| 授权公布号 | CN112434844B |
| 授权公告日 | 2024-01-26 |
| 分类号 | G06F17/00;G06Q10/04;G06N3/12;G06Q50/40 |
| 分类 | 计算;推算;计数; |
| 申请人名称 | 郑州天迈科技股份有限公司 |
| 申请人地址 | 河南省郑州市高新区莲花街316号10号楼106-606号房、108-608号房 |
专利法律状态
2024-01-26
授权
状态信息
授权
2021-03-19
实质审查的生效
状态信息
实质审查的生效;IPC(主分类):G06Q10/04;申请日:20201110
2021-03-02
公布
状态信息
公布
摘要
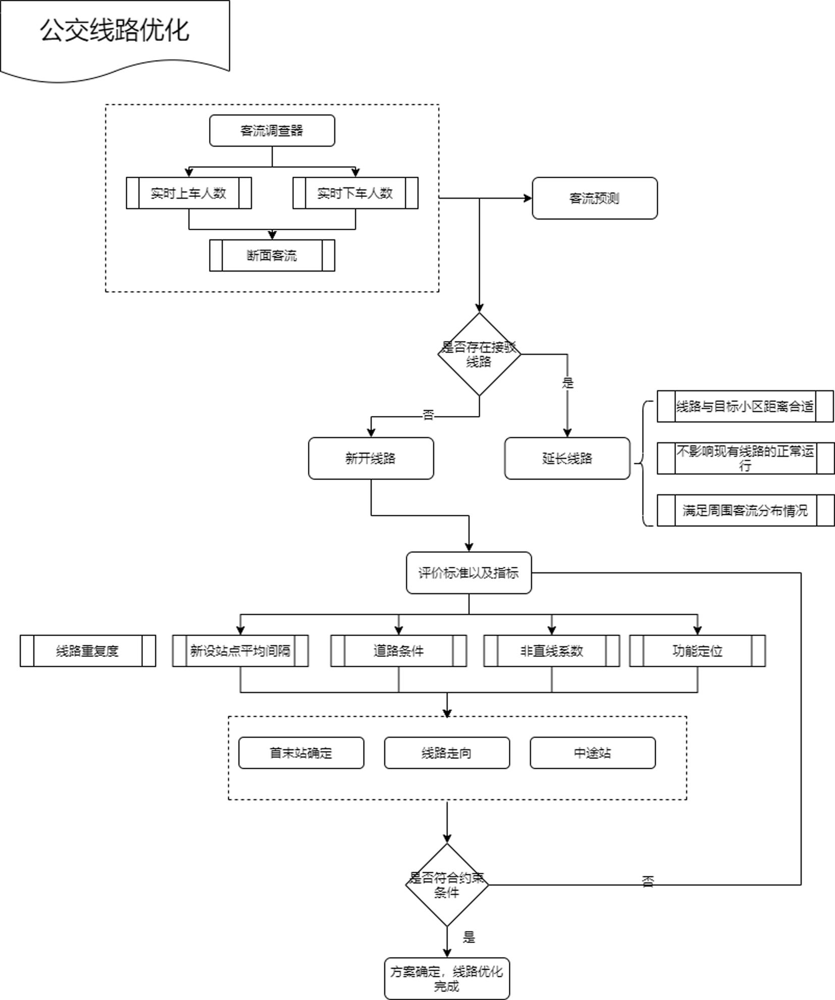
本发明属于公共交通线网规划技术领域,具体涉及一种基于凸包计算和遗传算法排序线网的新开及延长方法。本发明针对新建成区,首先获取原始客流,对原始客流进行过滤筛选,判断是否存在接驳线路,若无,新开线路,建立新开线路损失函数,采用遗传算法求解最优线路,使其在最短路径长度下运输更多的客流;若有接驳线路,比较现有OD集与猜想OD集,若两者交集为空,不可延长;若交集不为空,存在可延长的备选站点,判断备选站点是否在线路上,计算备选站点与场站的距离,建立延长站点的损失函数,根据延长站点和现有公交路网生成最短路径即得延长线路。该方法考虑了多段OD,避免了以往针对单一OD进行优化的局限性,能够解决具体的线路新开与延长问题。


